HOME   LIST
‹–   –›

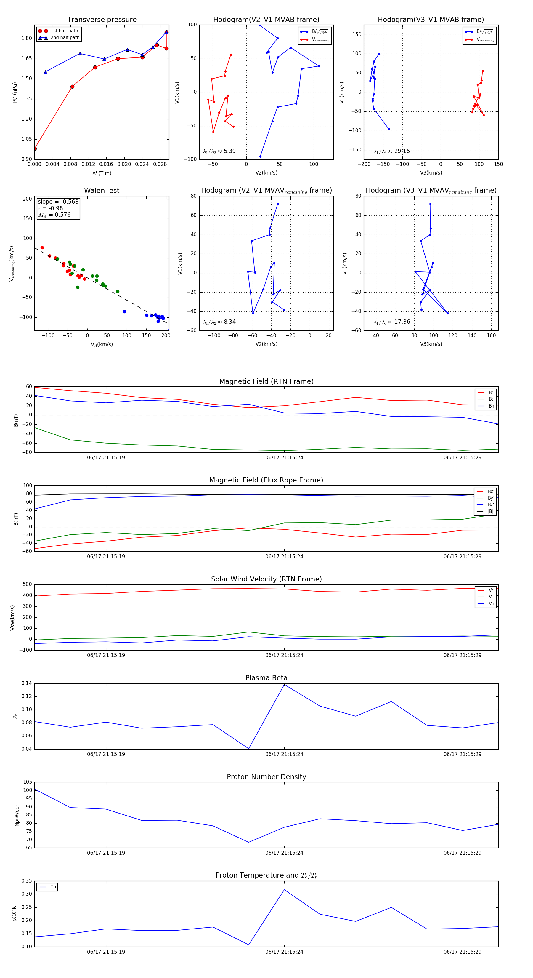
Flux Rope in 2023

Flux Rope Event 2023-06-17 21:15:17 ~ 2023-06-17 21:15:30 (14 seconds)


plot