HOME   LIST
‹–   –›

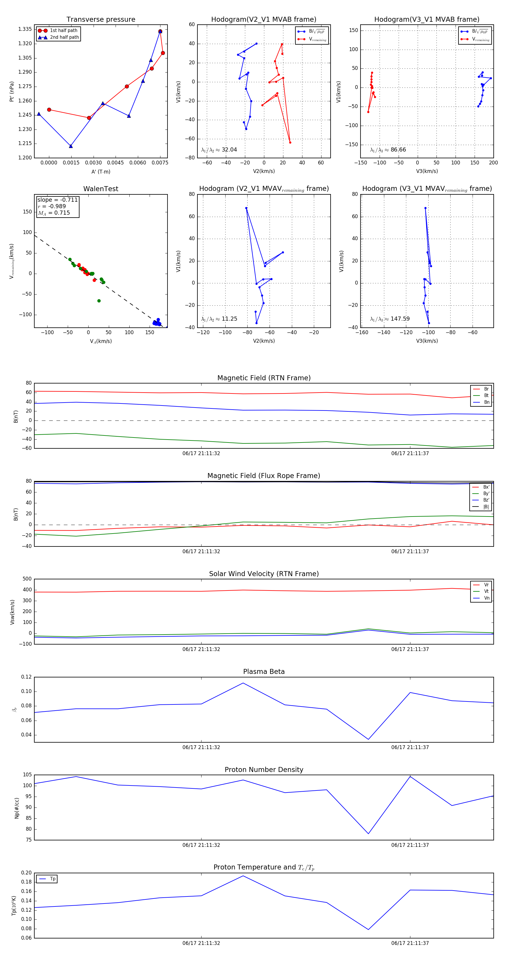
Flux Rope in 2023

Flux Rope Event 2023-06-17 21:11:28 ~ 2023-06-17 21:11:39 (12 seconds)


plot