HOME   LIST
‹–   –›

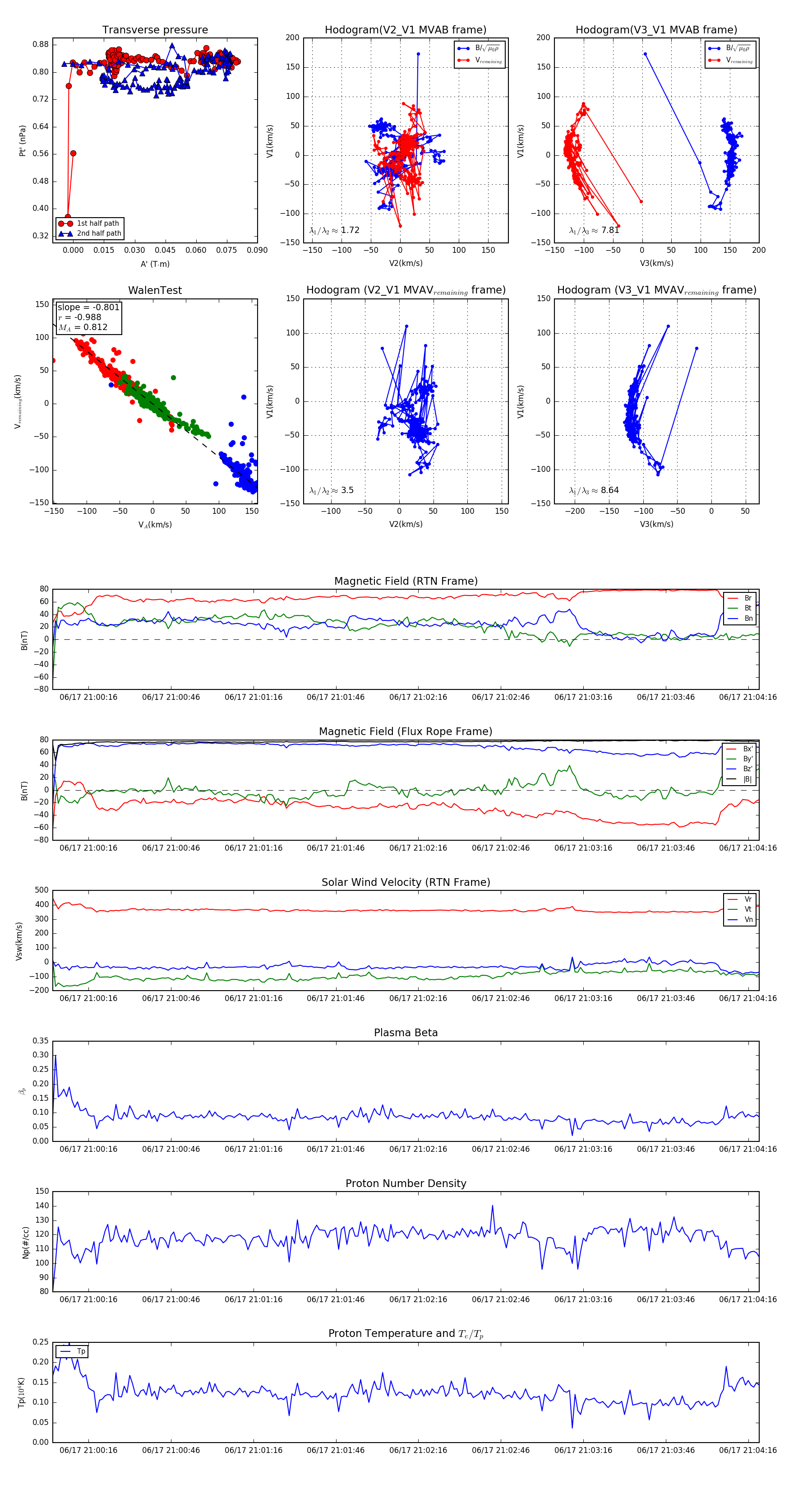
Flux Rope in 2023

Flux Rope Event 2023-06-17 21:00:03 ~ 2023-06-17 21:04:20 (258 seconds)


plot