HOME   LIST
‹–   –›

Flux Rope in 2023

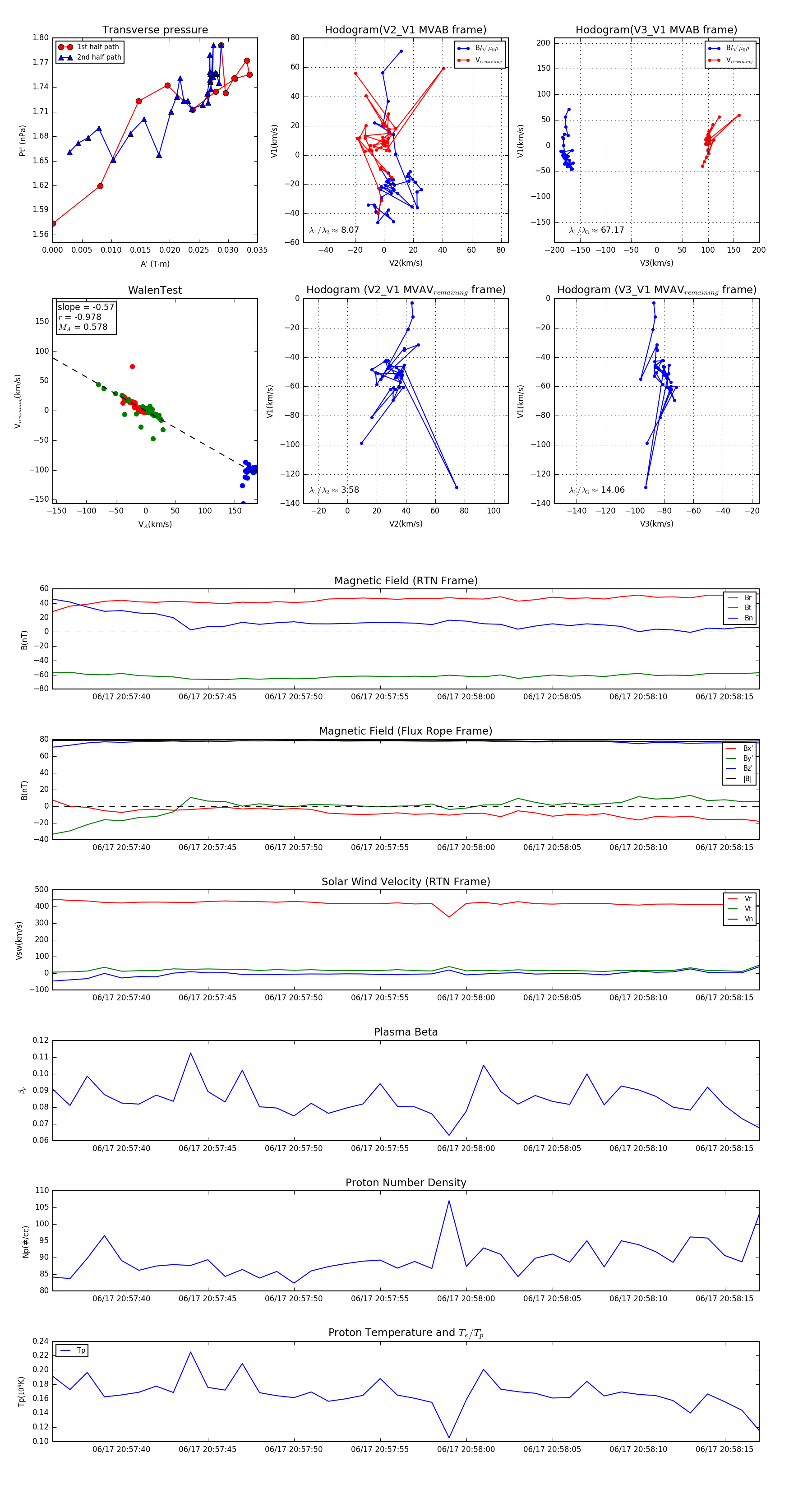
Flux Rope Event 2023-06-17 20:57:36 ~ 2023-06-17 20:58:17 (42 seconds)


plot