HOME   LIST
‹–   –›

Flux Rope in 2023

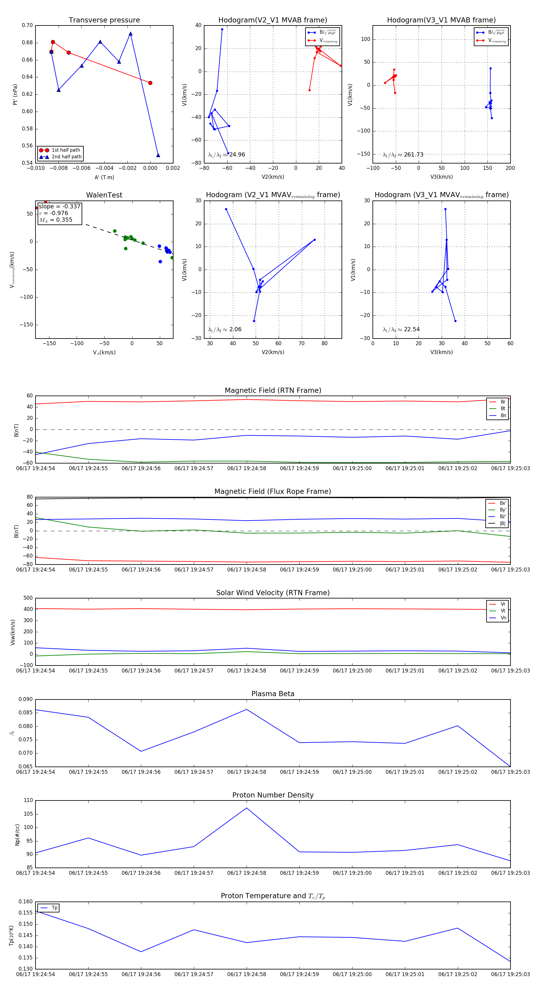
Flux Rope Event 2023-06-17 19:24:54 ~ 2023-06-17 19:25:03 (10 seconds)


plot