HOME   LIST
‹–   –›

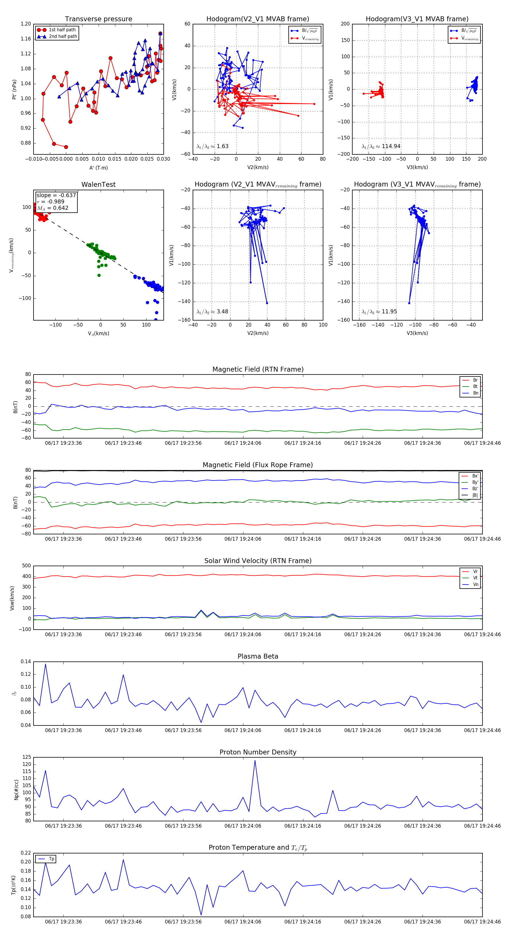
Flux Rope in 2023

Flux Rope Event 2023-06-17 19:23:31 ~ 2023-06-17 19:24:46 (76 seconds)


plot