HOME   LIST
‹–   –›

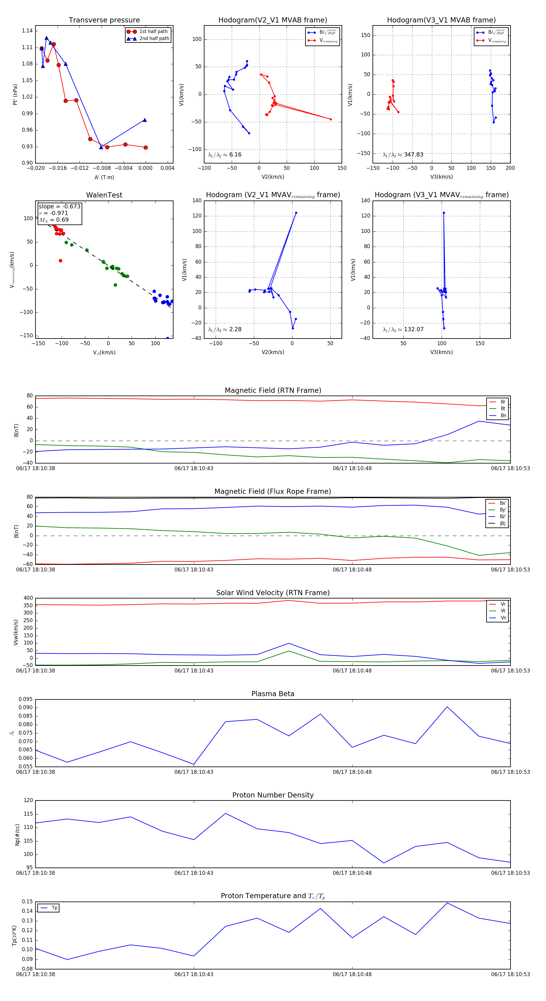
Flux Rope in 2023

Flux Rope Event 2023-06-17 18:10:38 ~ 2023-06-17 18:10:53 (16 seconds)


plot