HOME   LIST
‹–   –›

Flux Rope in 2023

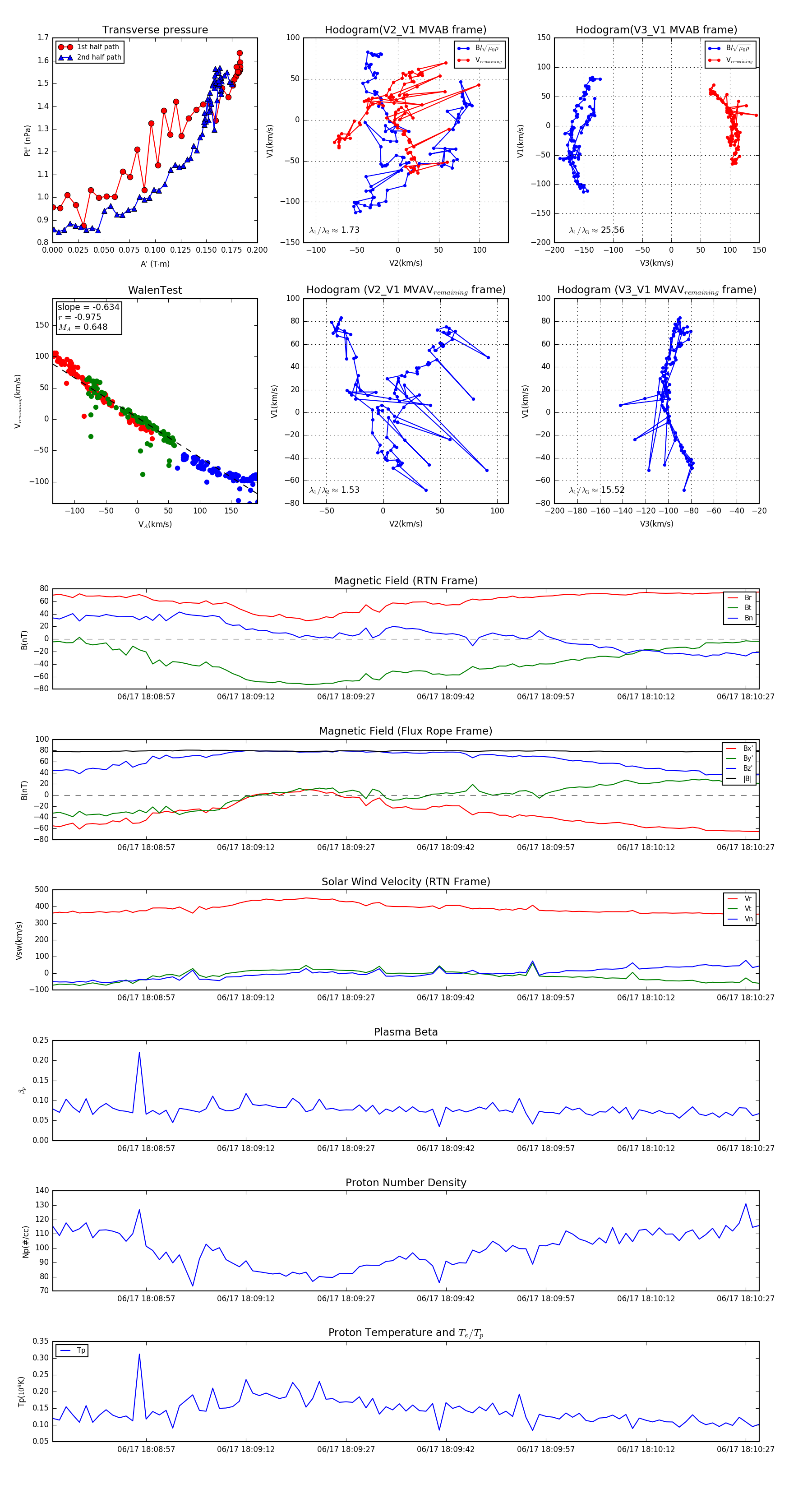
Flux Rope Event 2023-06-17 18:08:43 ~ 2023-06-17 18:10:29 (107 seconds)


plot