HOME   LIST
‹–   –›

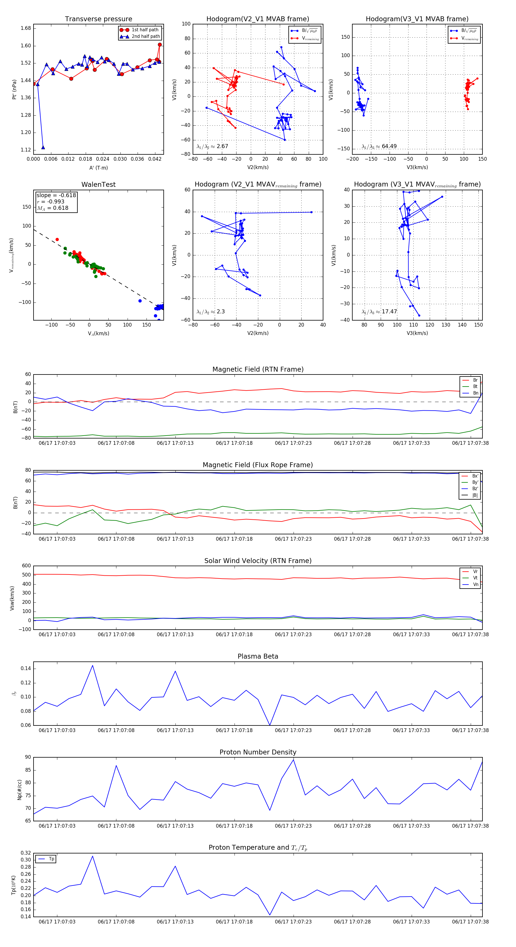
Flux Rope in 2023

Flux Rope Event 2023-06-17 17:07:01 ~ 2023-06-17 17:07:39 (39 seconds)


plot