HOME   LIST
‹–   –›

Flux Rope in 2023

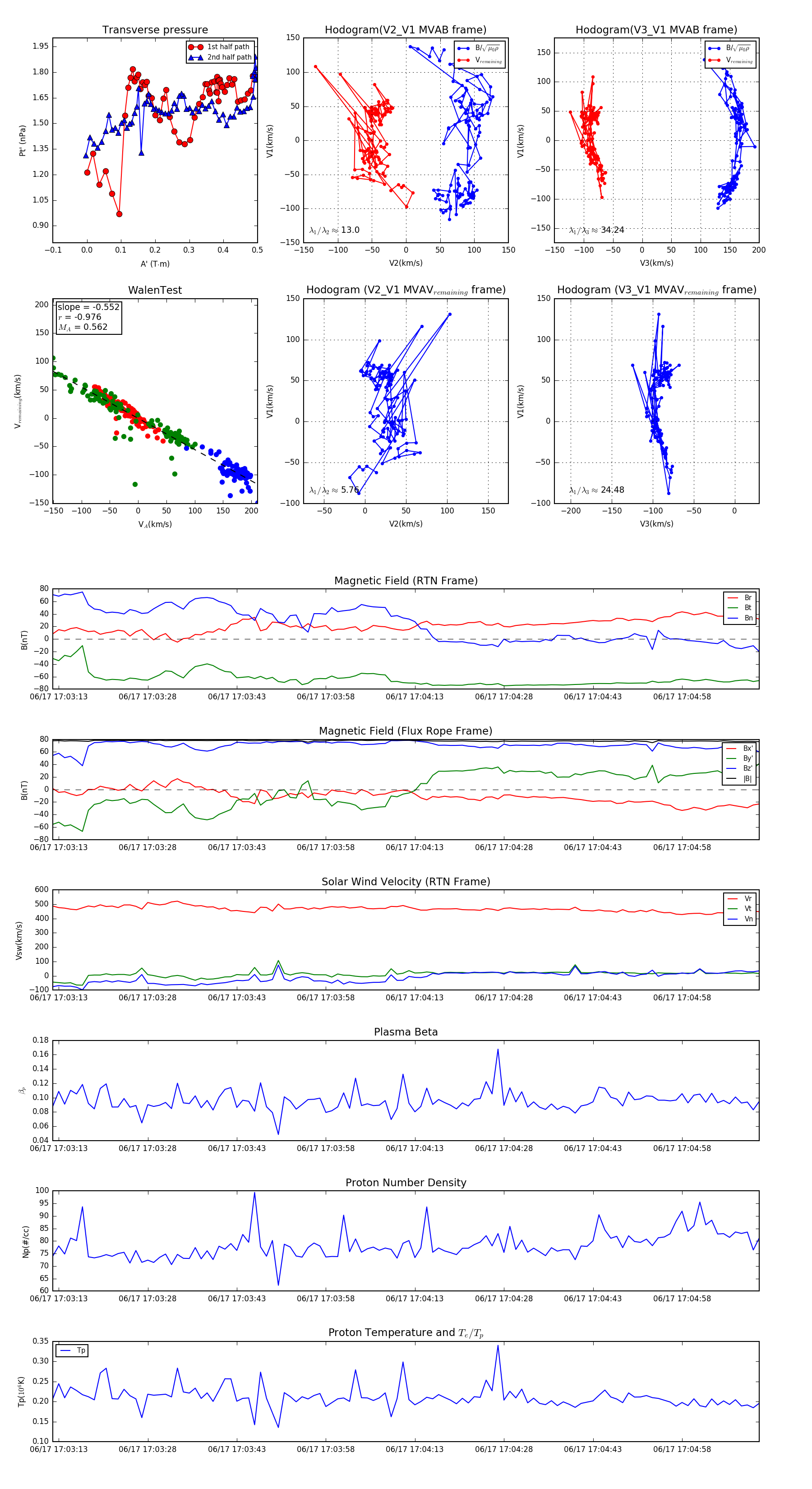
Flux Rope Event 2023-06-17 17:03:12 ~ 2023-06-17 17:05:11 (120 seconds)


plot