HOME   LIST
‹–   –›

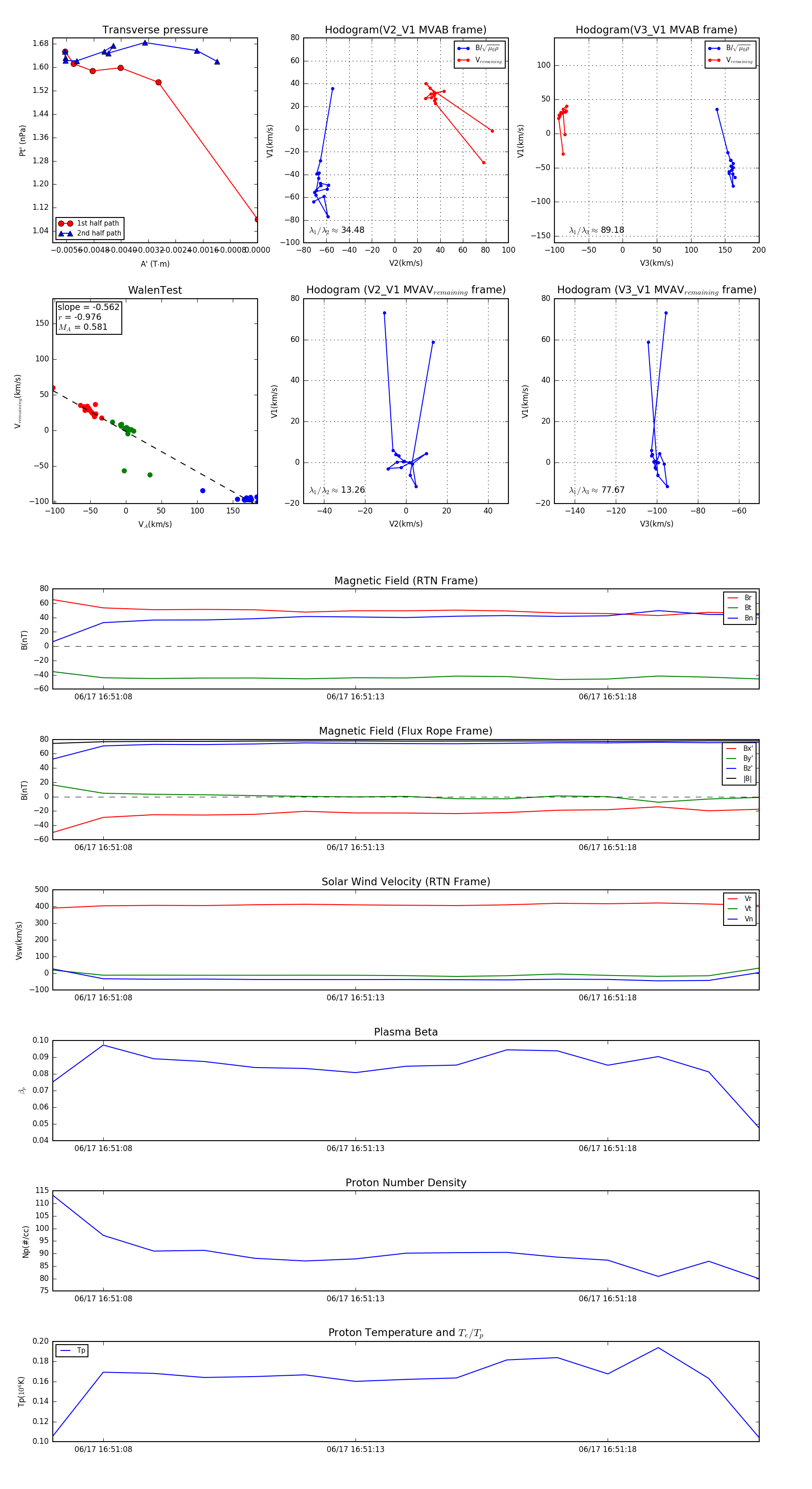
Flux Rope in 2023

Flux Rope Event 2023-06-17 16:51:07 ~ 2023-06-17 16:51:21 (15 seconds)


plot