HOME   LIST
‹–   –›

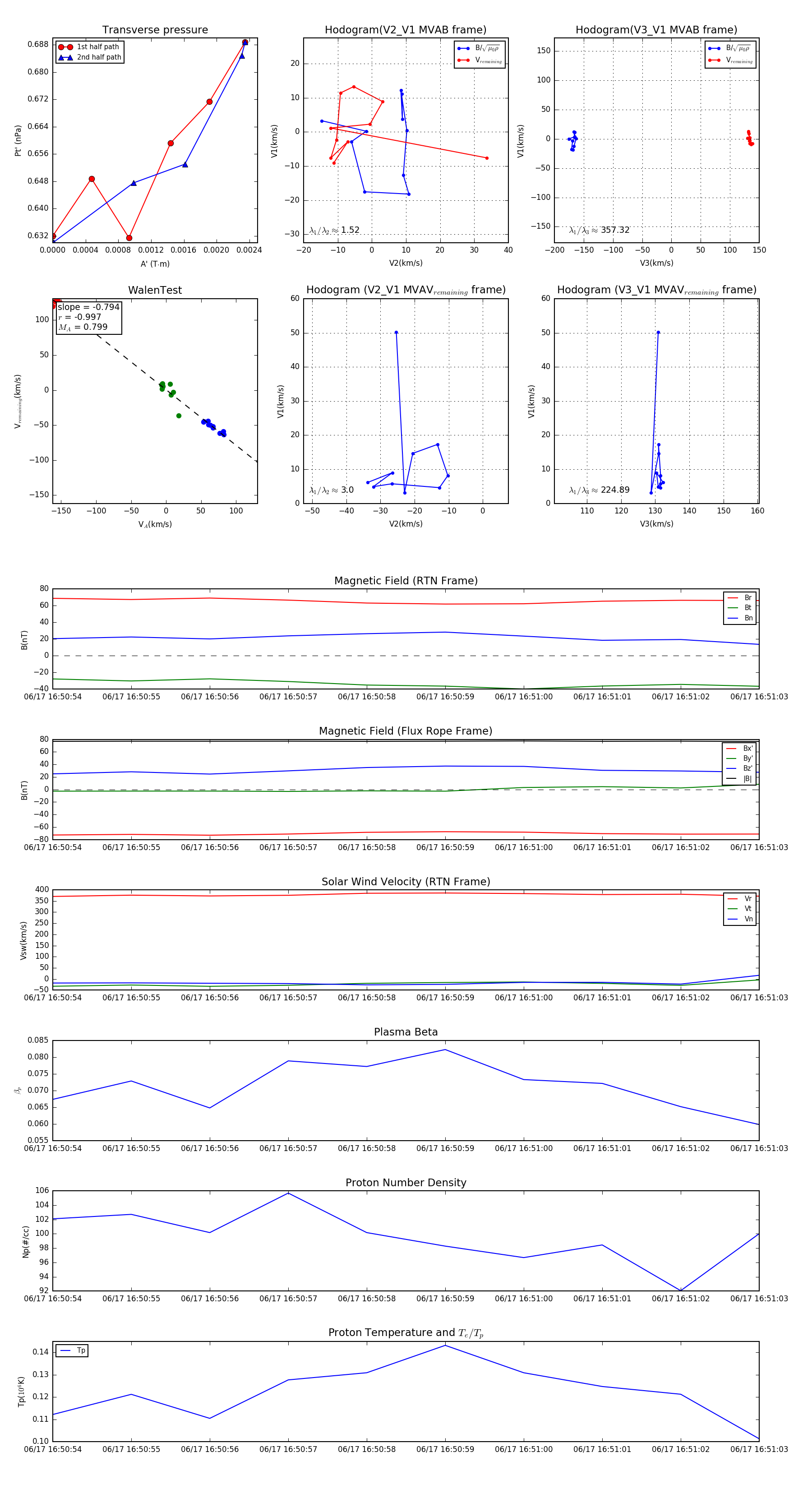
Flux Rope in 2023

Flux Rope Event 2023-06-17 16:50:54 ~ 2023-06-17 16:51:03 (10 seconds)


plot