HOME   LIST
‹–   –›

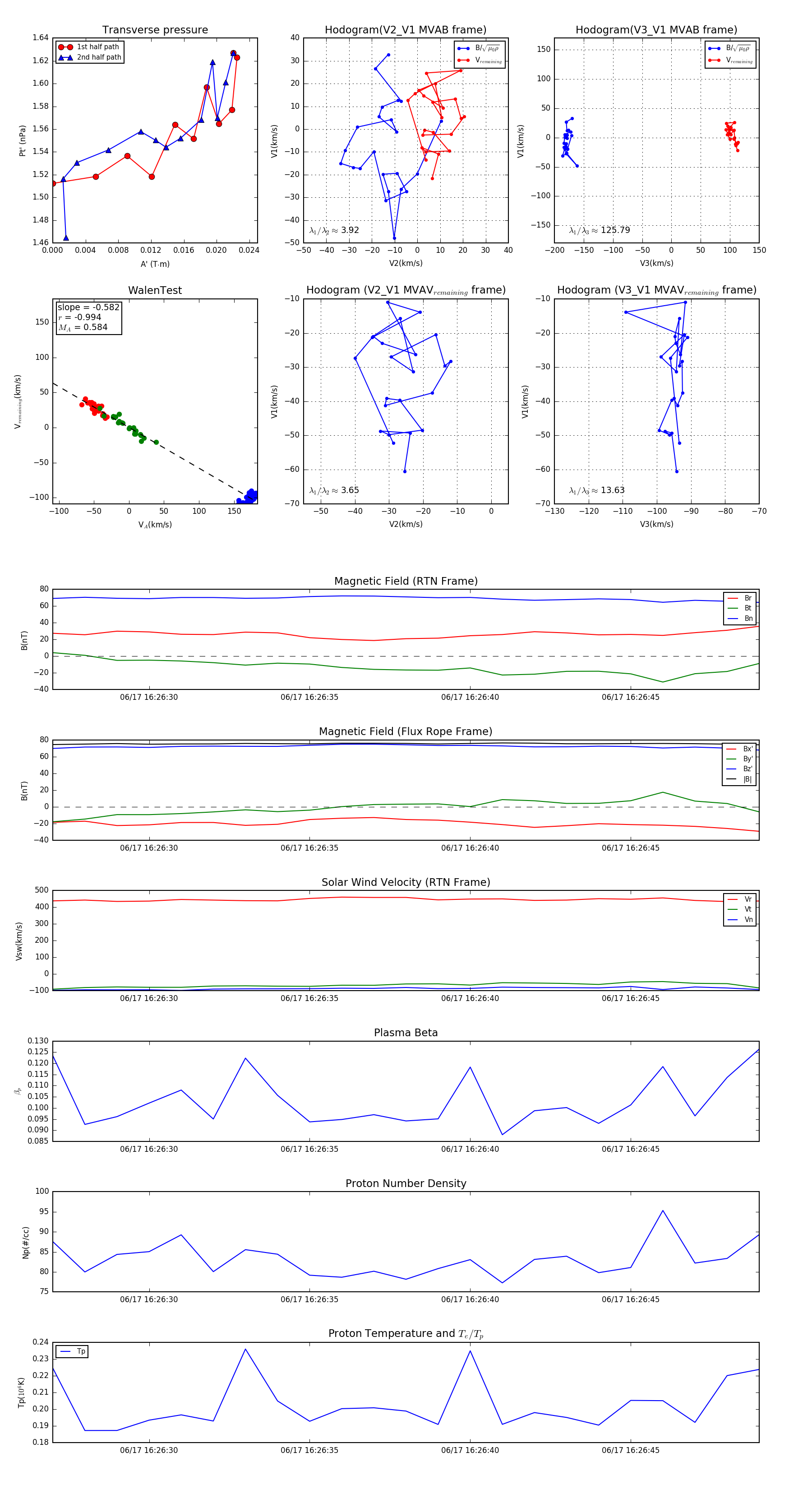
Flux Rope in 2023

Flux Rope Event 2023-06-17 16:26:27 ~ 2023-06-17 16:26:49 (23 seconds)


plot