HOME   LIST
‹–   –›

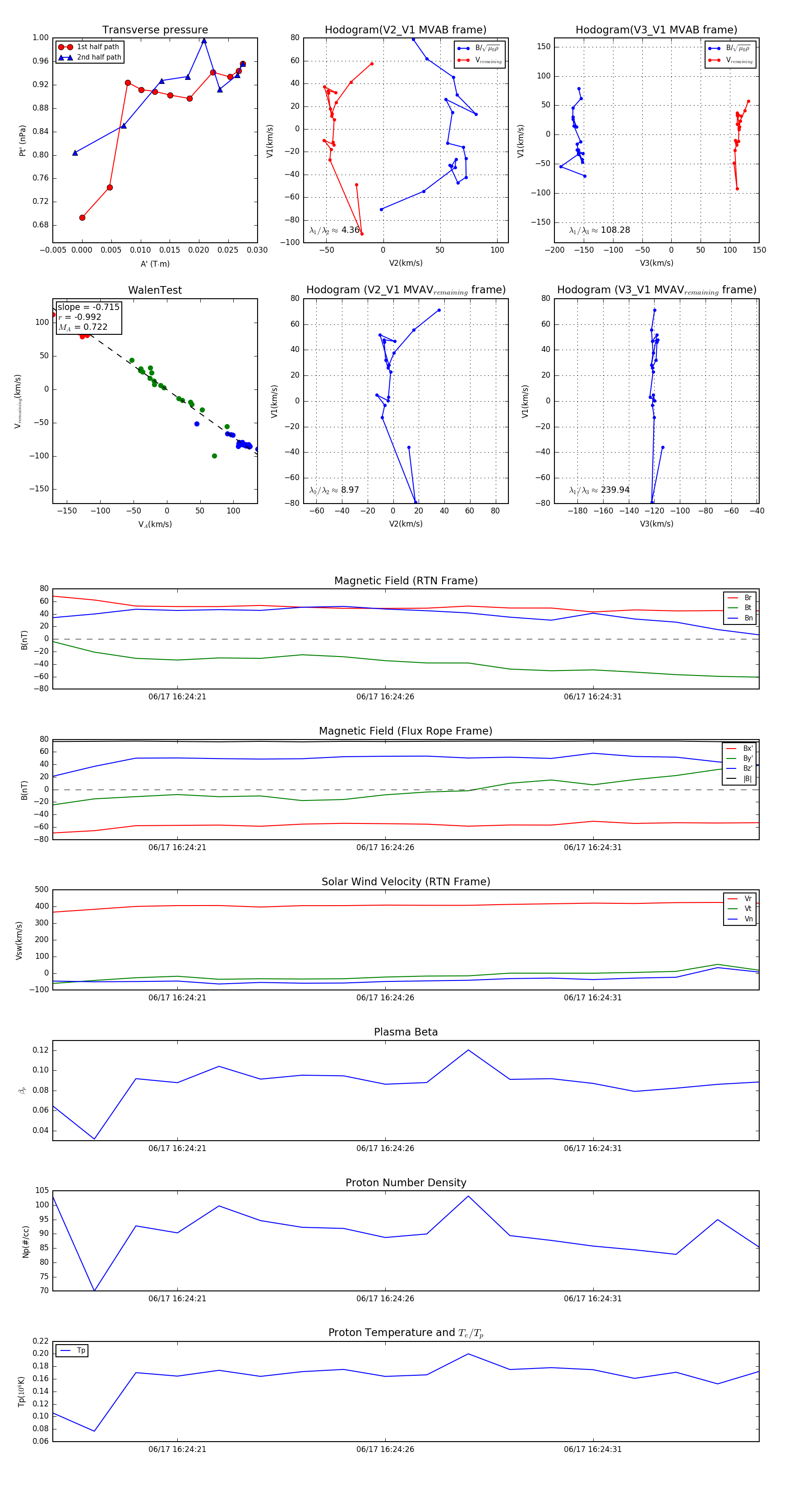
Flux Rope in 2023

Flux Rope Event 2023-06-17 16:24:18 ~ 2023-06-17 16:24:35 (18 seconds)


plot