HOME   LIST
‹–   –›

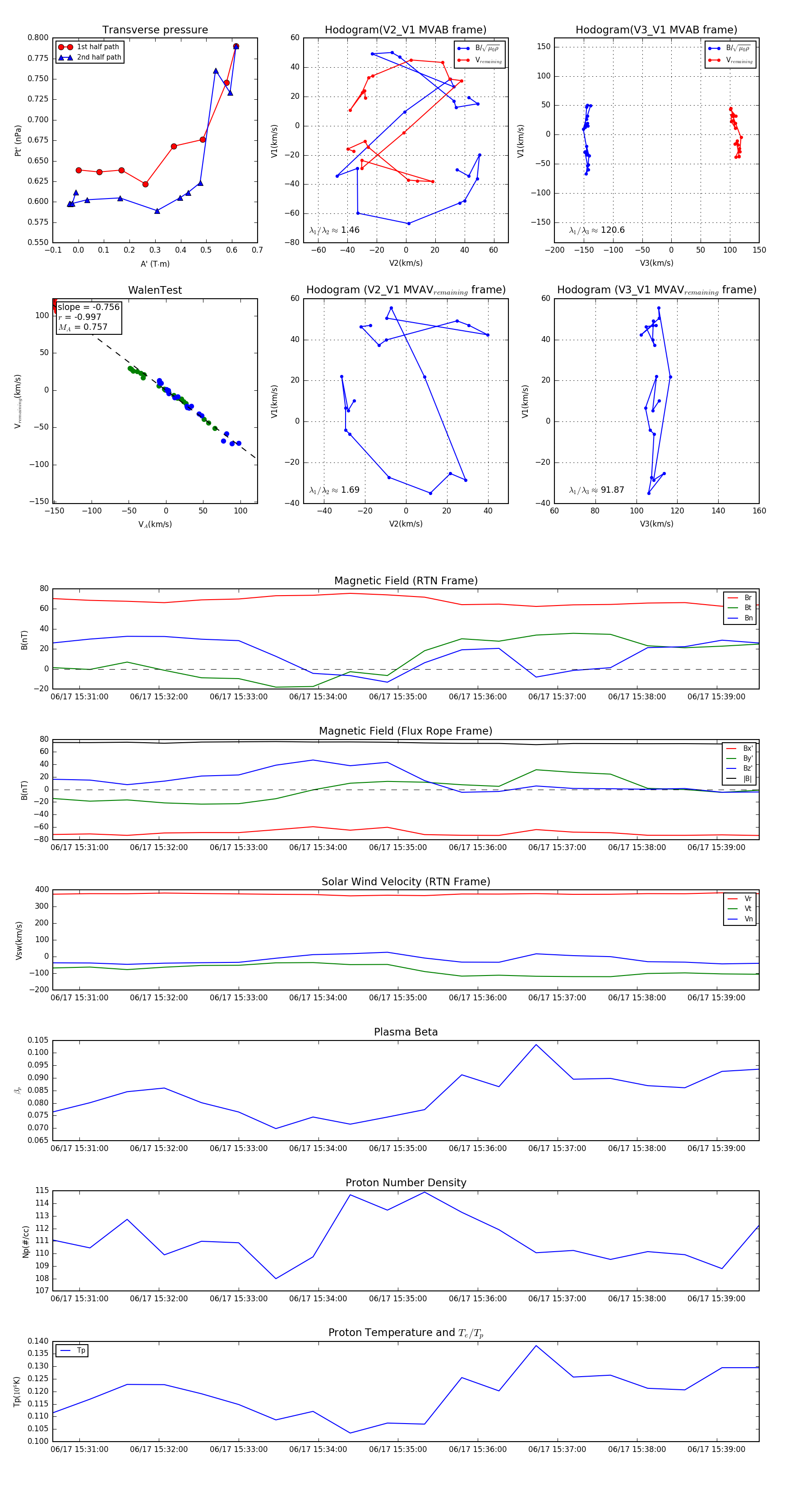
Flux Rope in 2023

Flux Rope Event 2023-06-17 15:30:40 ~ 2023-06-17 15:39:32 (533 seconds)


plot