HOME   LIST
‹–   –›

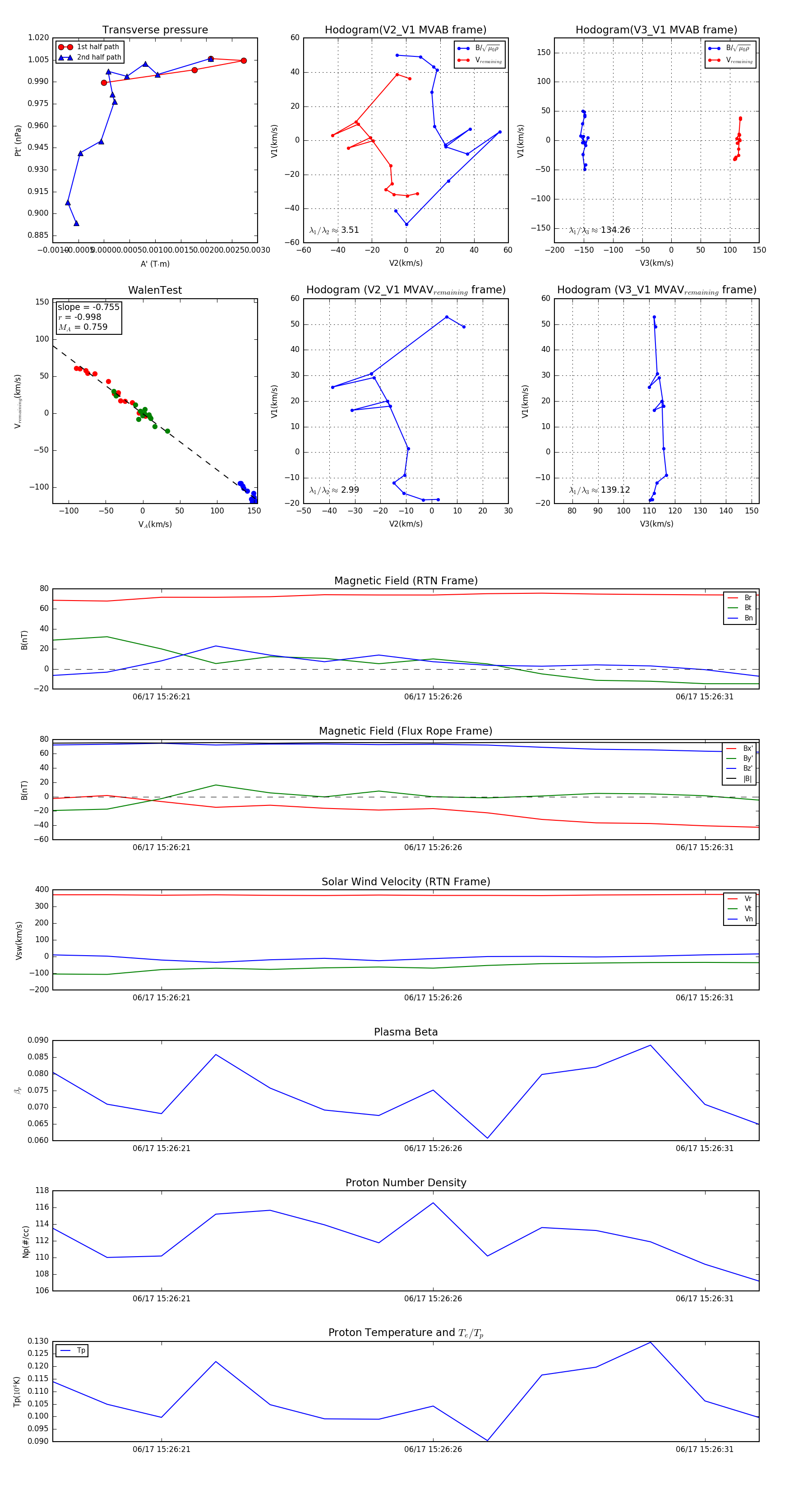
Flux Rope in 2023

Flux Rope Event 2023-06-17 15:26:19 ~ 2023-06-17 15:26:32 (14 seconds)


plot