HOME   LIST
‹–   –›

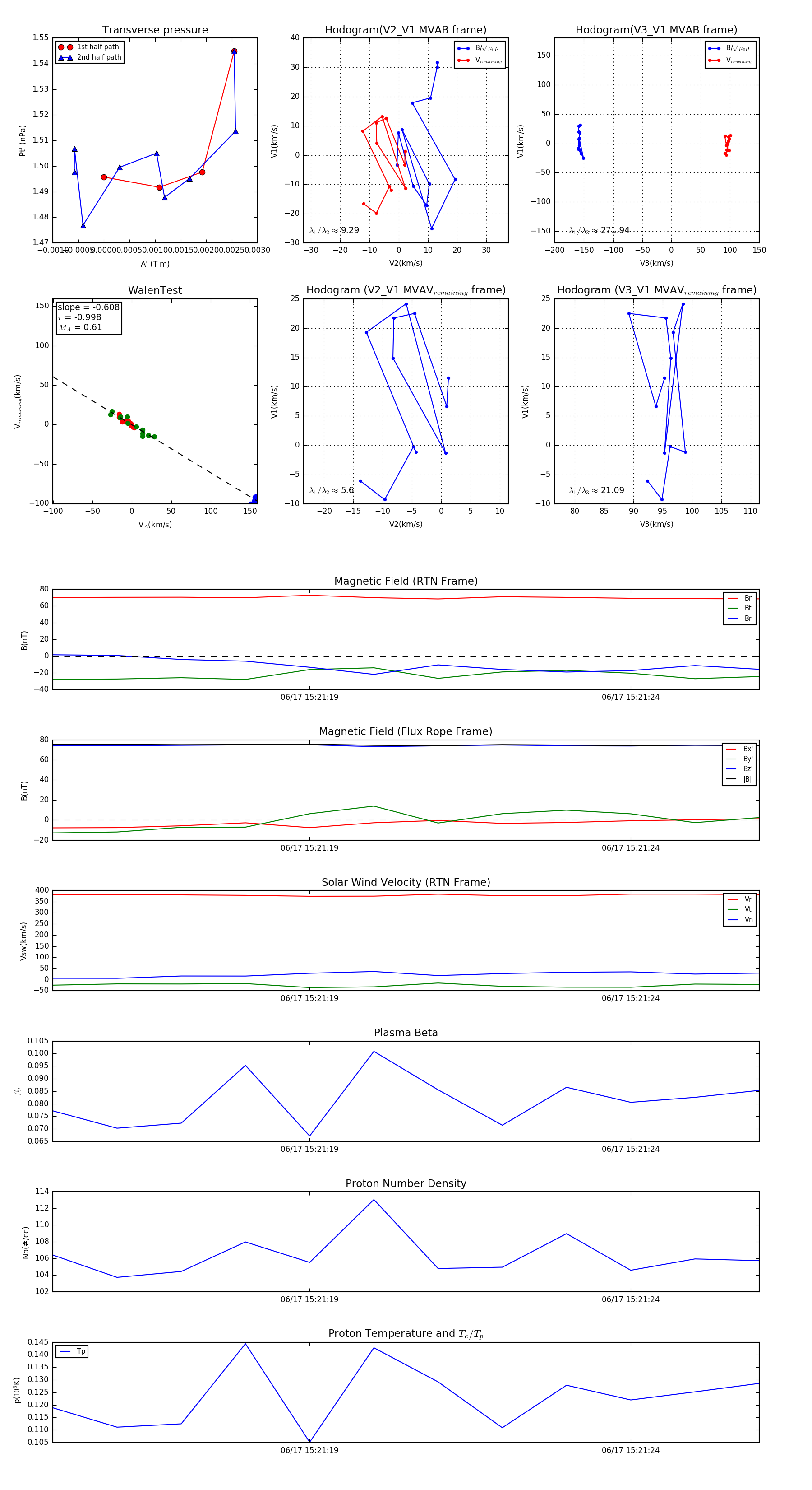
Flux Rope in 2023

Flux Rope Event 2023-06-17 15:21:15 ~ 2023-06-17 15:21:26 (12 seconds)


plot