HOME   LIST
‹–   –›

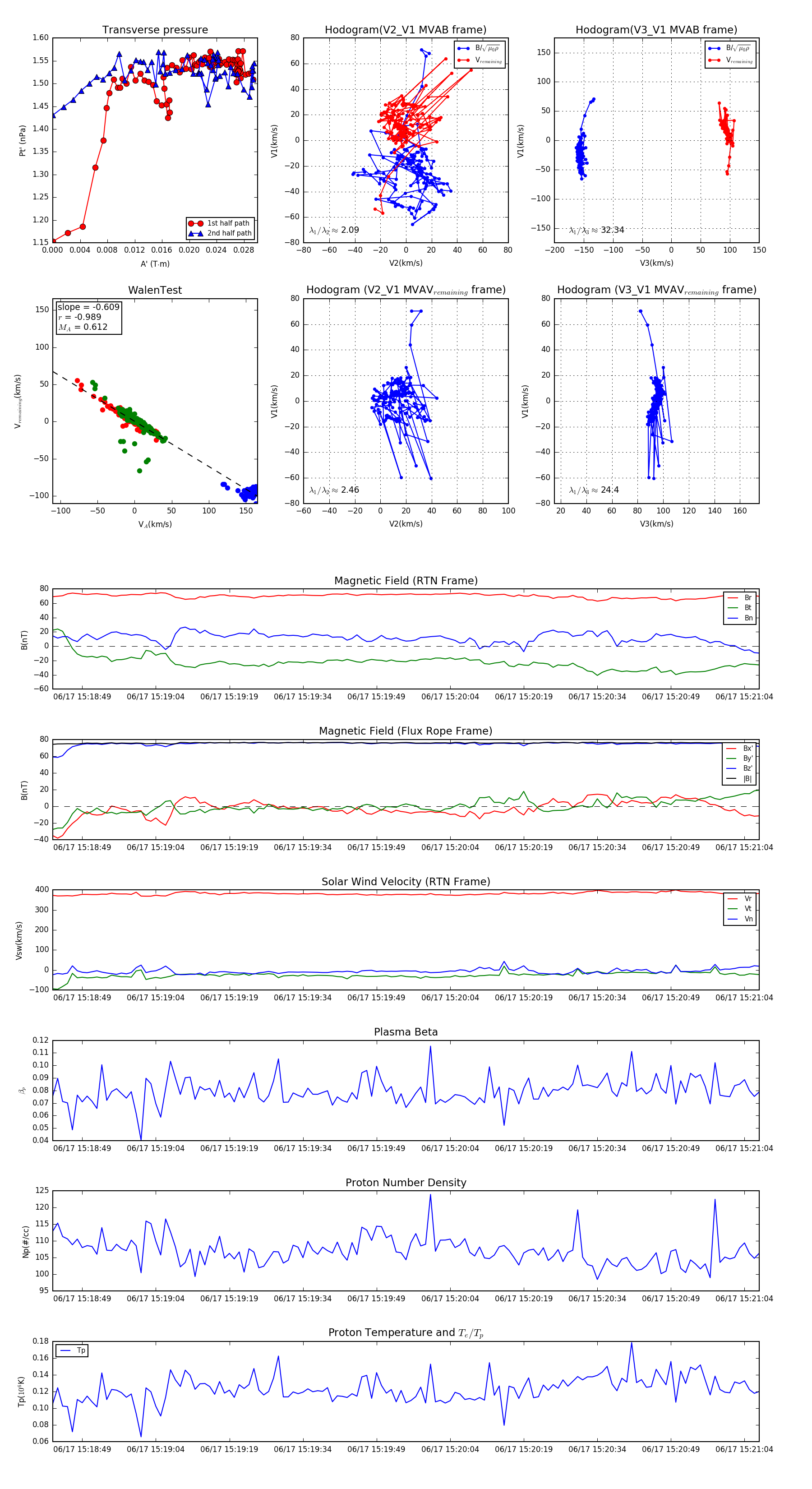
Flux Rope in 2023

Flux Rope Event 2023-06-17 15:18:43 ~ 2023-06-17 15:21:07 (145 seconds)


plot