HOME   LIST
‹–   –›

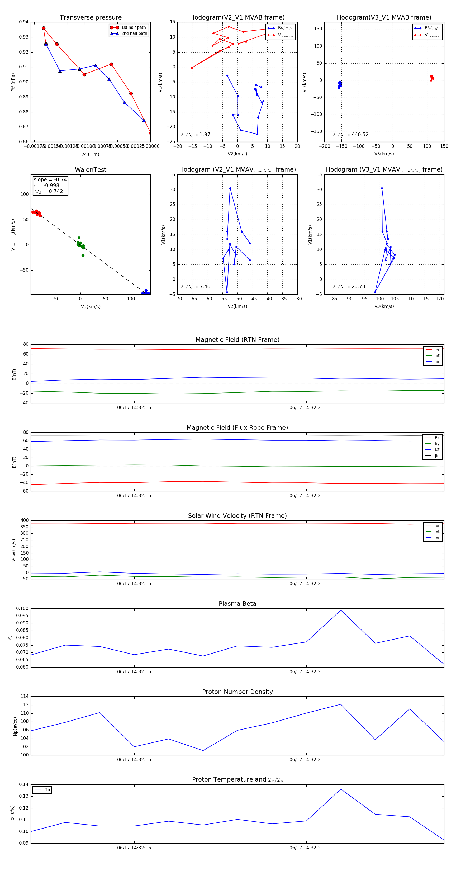
Flux Rope in 2023

Flux Rope Event 2023-06-17 14:32:13 ~ 2023-06-17 14:32:25 (13 seconds)


plot