HOME   LIST
‹–   –›

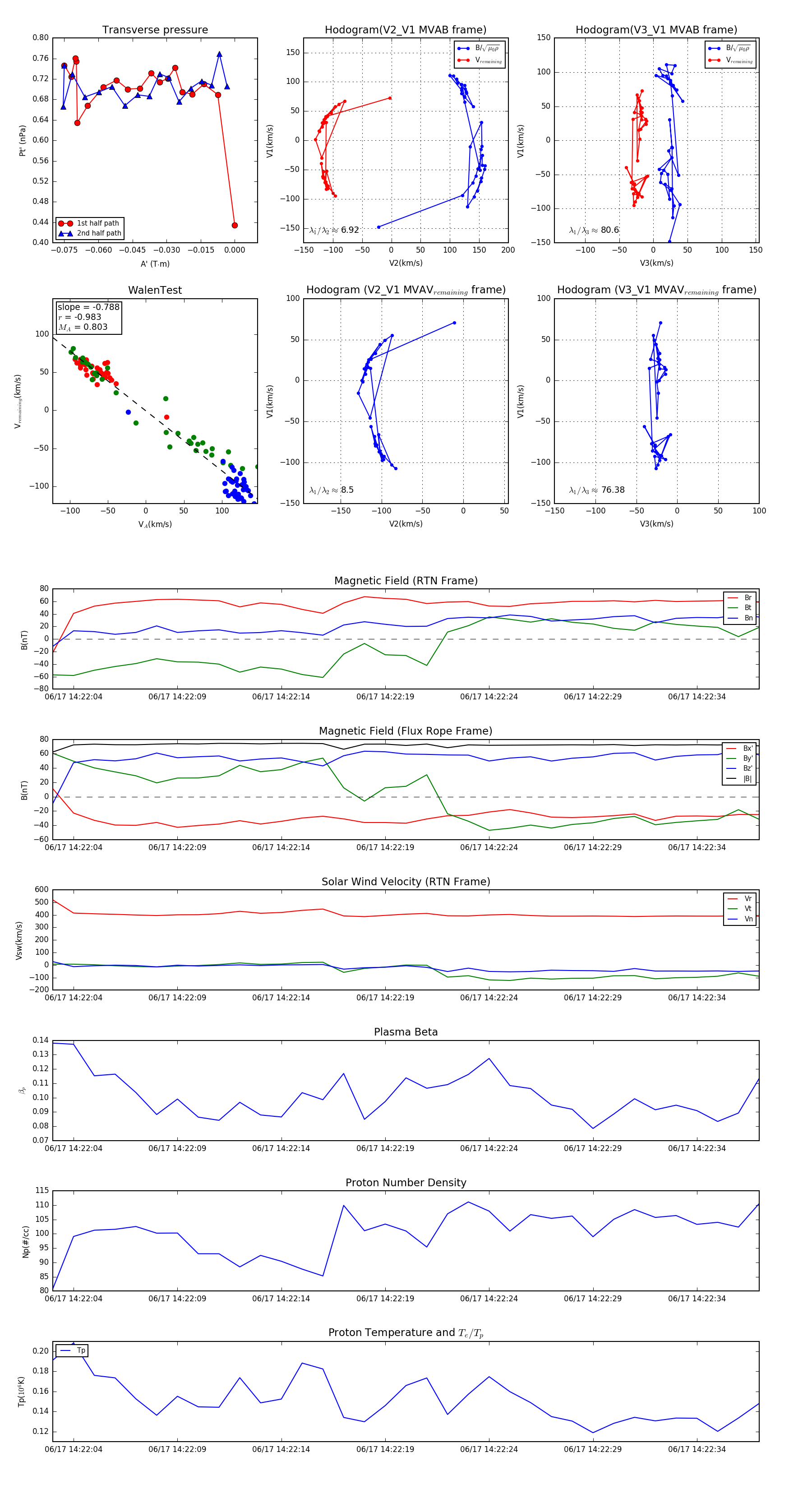
Flux Rope in 2023

Flux Rope Event 2023-06-17 14:22:03 ~ 2023-06-17 14:22:37 (35 seconds)


plot