HOME   LIST
‹–   –›

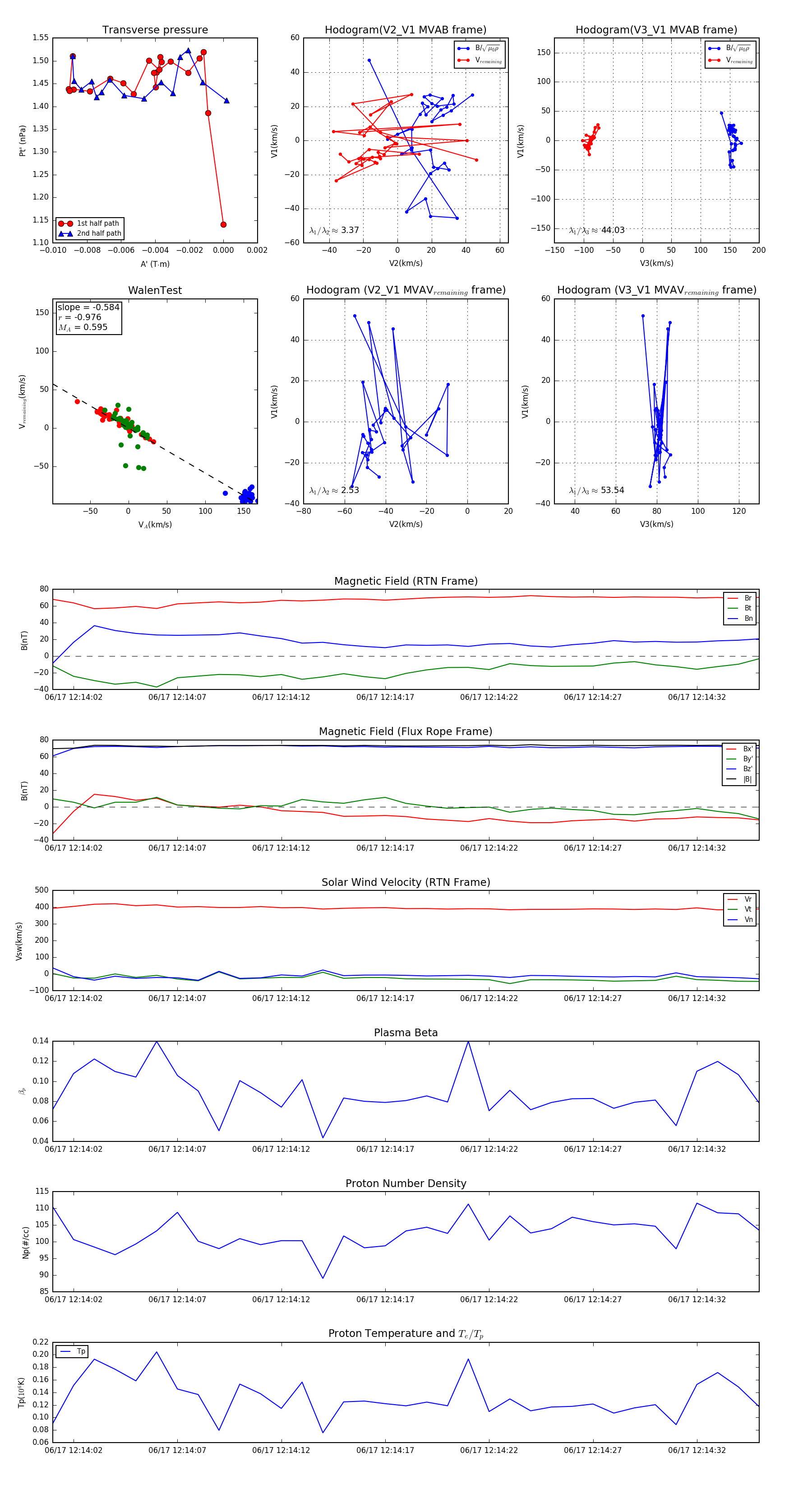
Flux Rope in 2023

Flux Rope Event 2023-06-17 12:14:01 ~ 2023-06-17 12:14:35 (35 seconds)


plot