HOME   LIST
‹–   –›

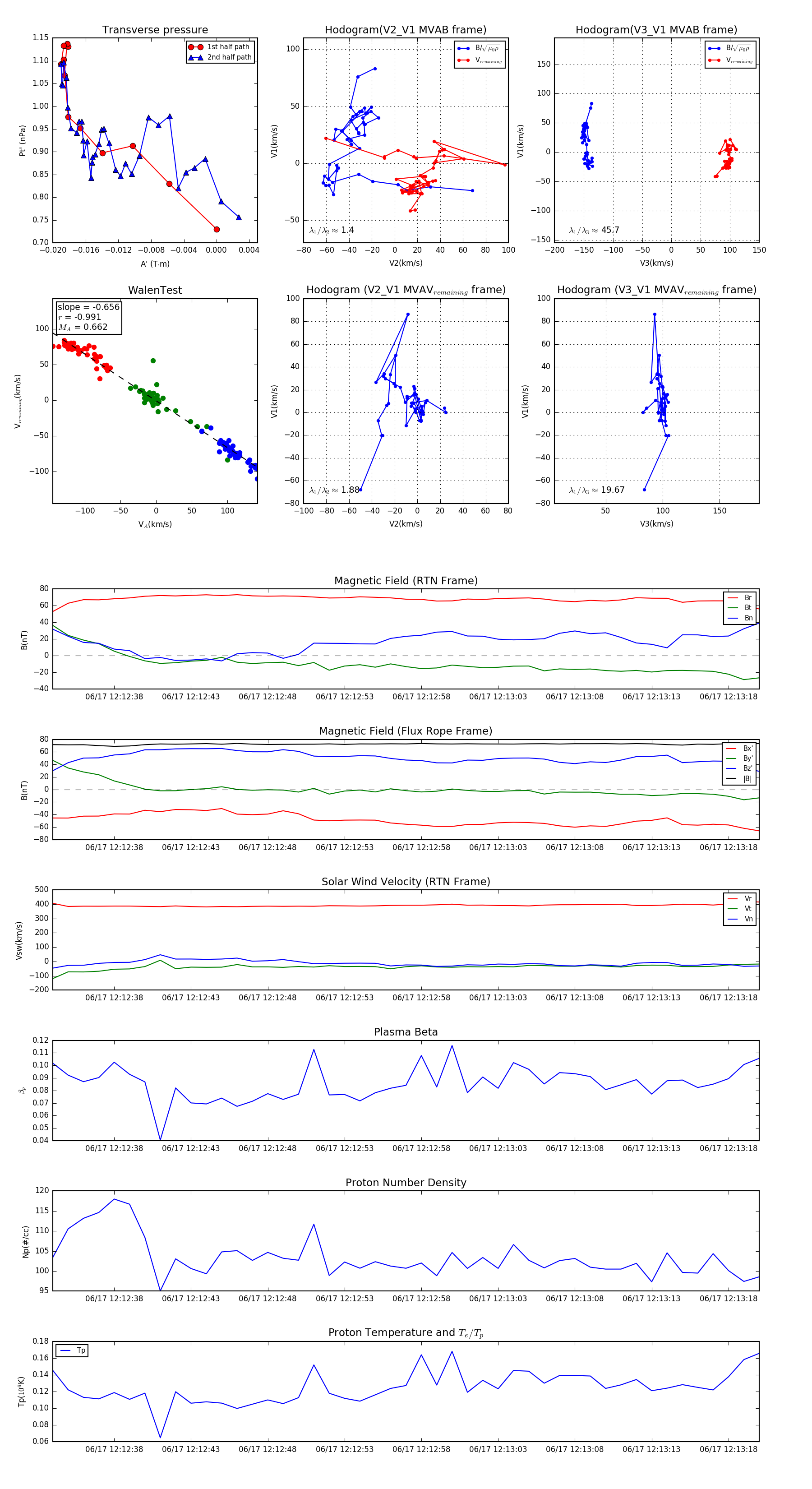
Flux Rope in 2023

Flux Rope Event 2023-06-17 12:12:34 ~ 2023-06-17 12:13:20 (47 seconds)


plot