HOME   LIST
‹–   –›

Flux Rope in 2023

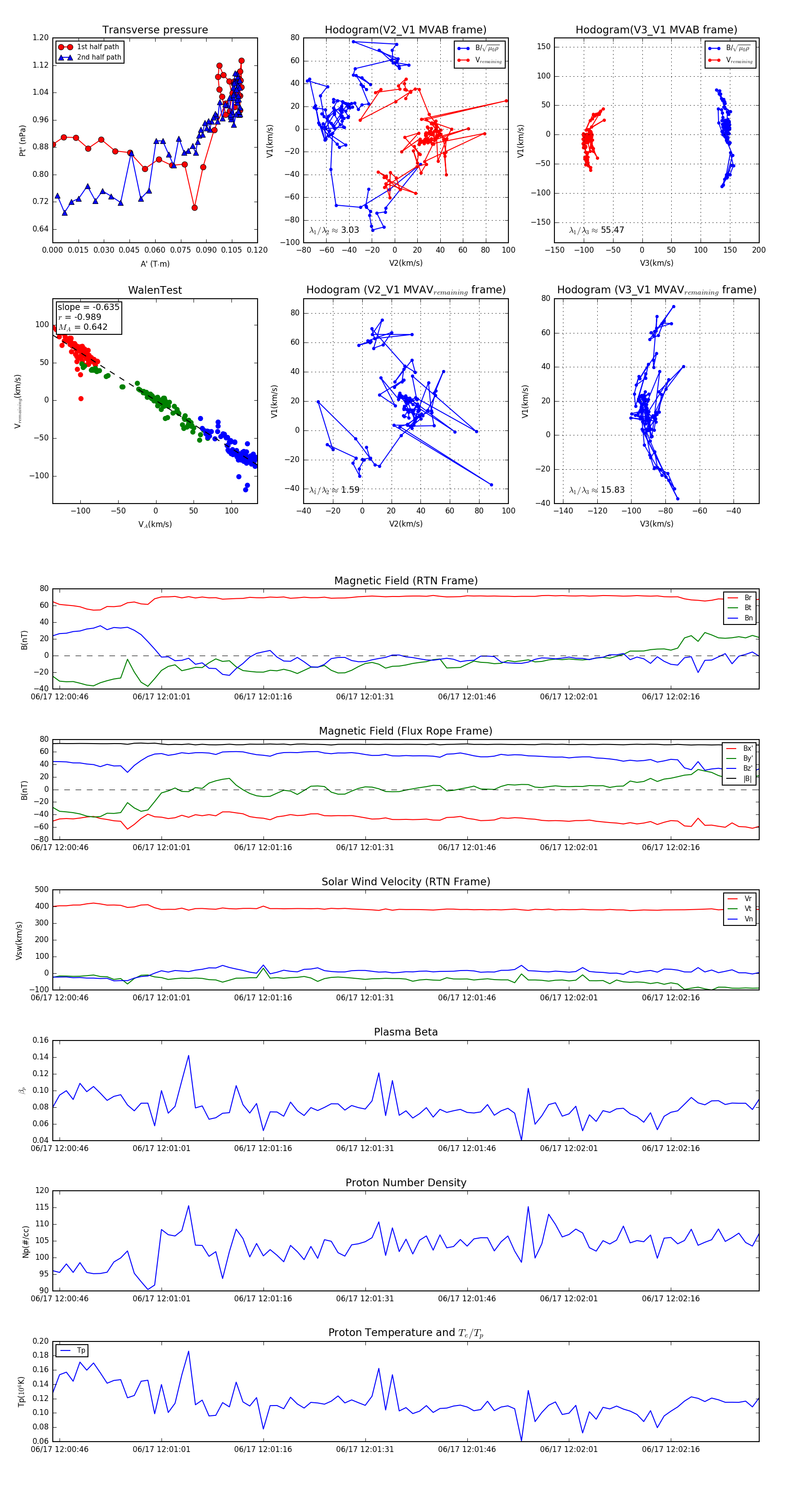
Flux Rope Event 2023-06-17 12:00:45 ~ 2023-06-17 12:02:29 (105 seconds)


plot