HOME   LIST
‹–   –›

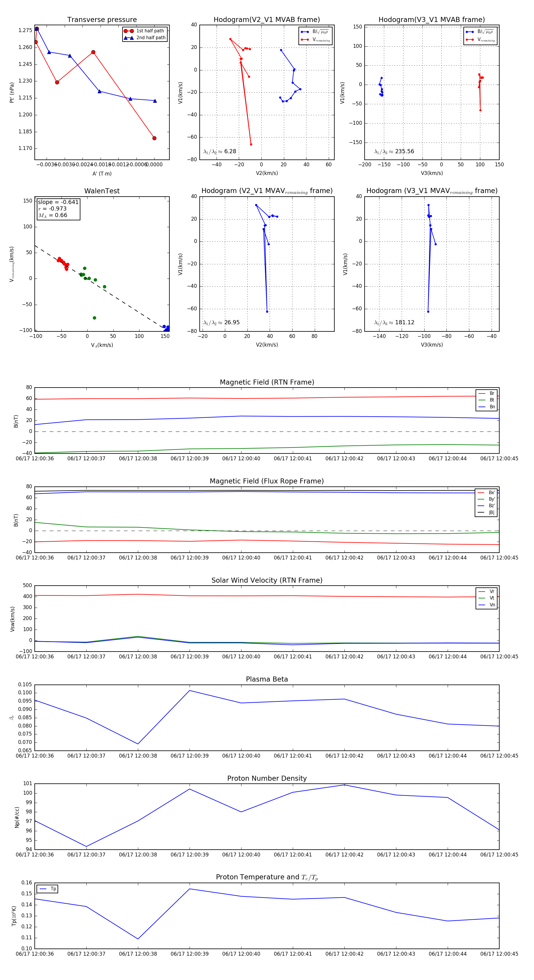
Flux Rope in 2023

Flux Rope Event 2023-06-17 12:00:36 ~ 2023-06-17 12:00:45 (10 seconds)


plot