HOME   LIST
‹–   –›

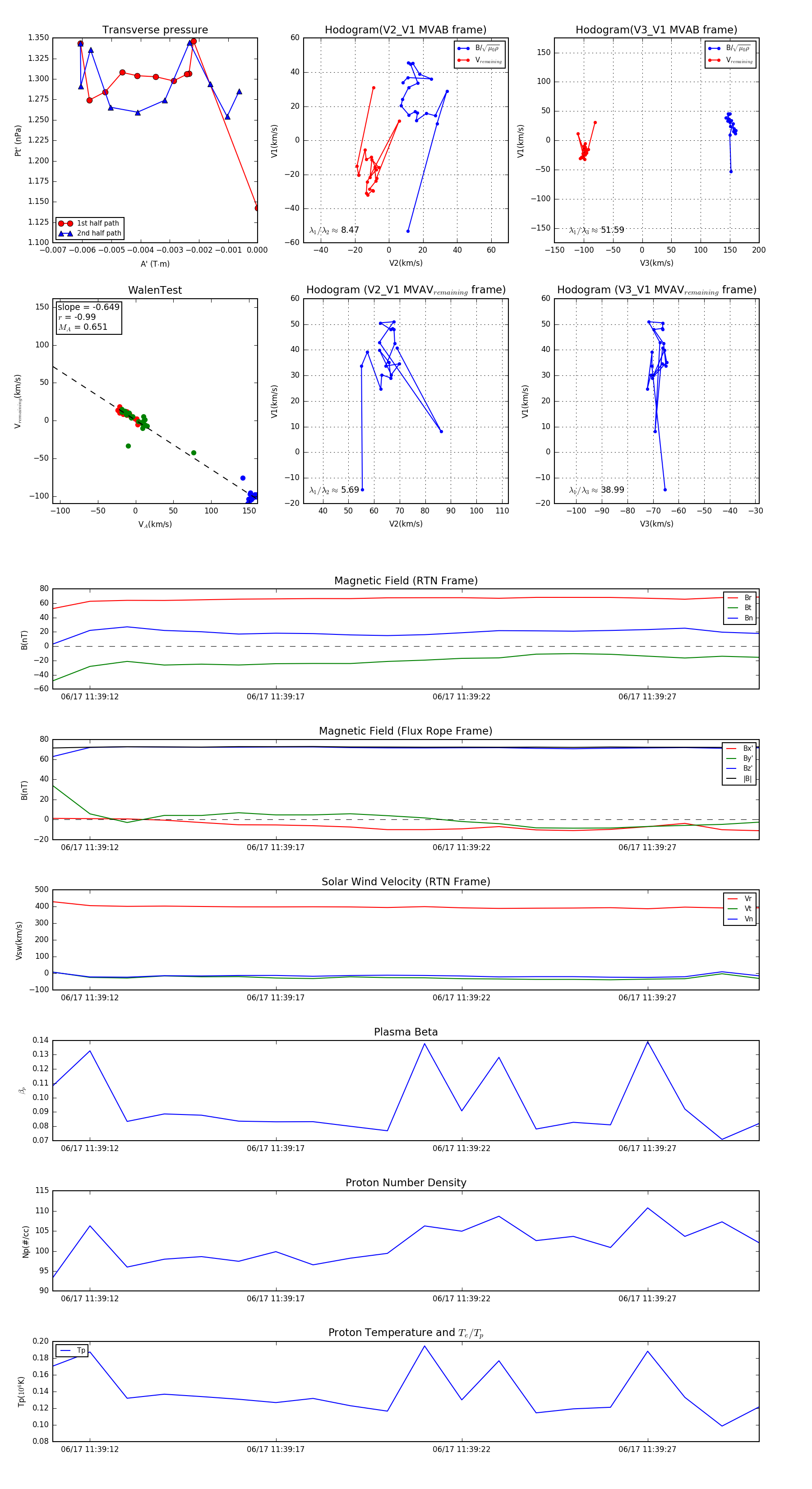
Flux Rope in 2023

Flux Rope Event 2023-06-17 11:39:11 ~ 2023-06-17 11:39:30 (20 seconds)


plot