HOME   LIST
‹–   –›

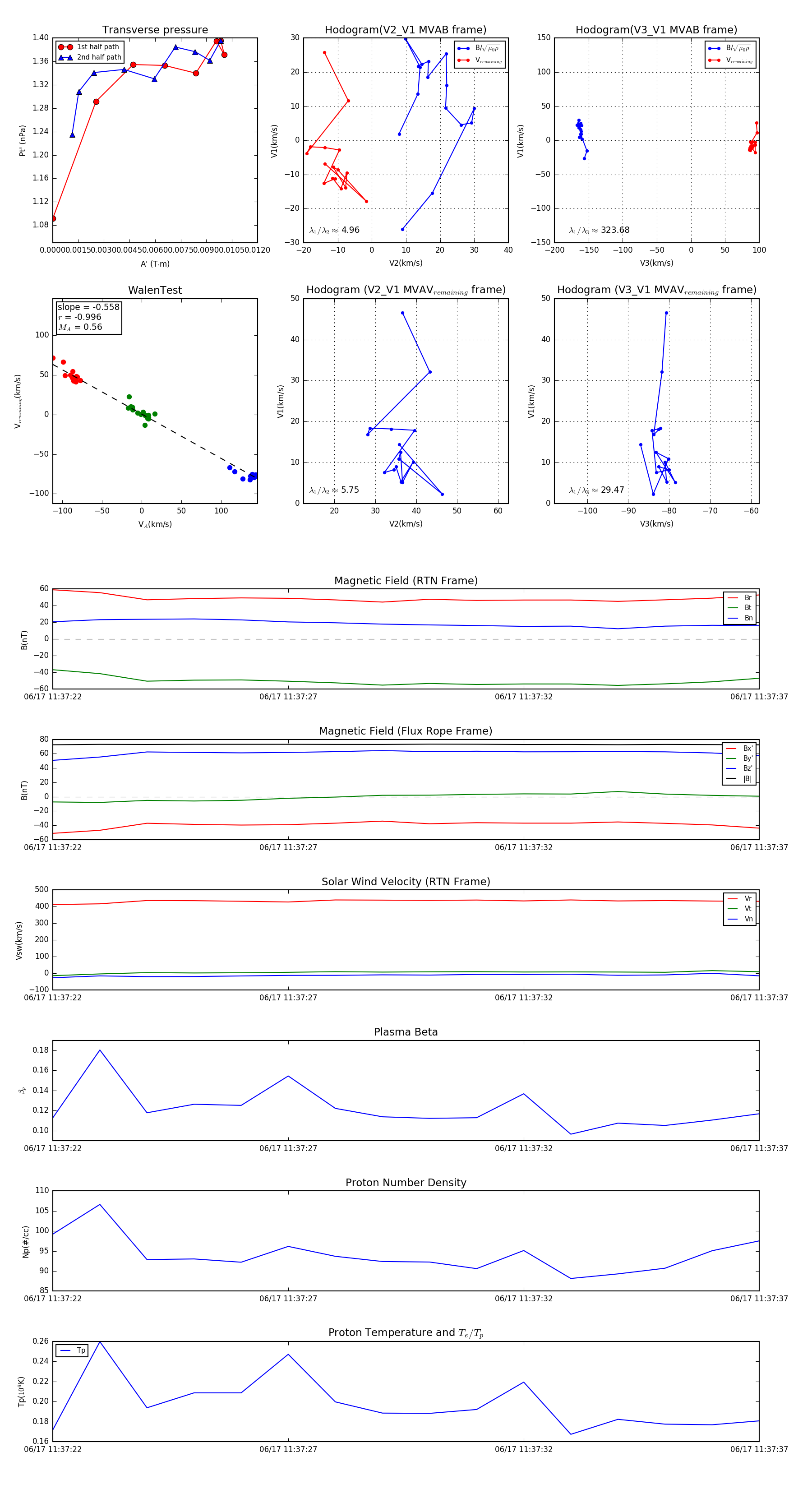
Flux Rope in 2023

Flux Rope Event 2023-06-17 11:37:22 ~ 2023-06-17 11:37:37 (16 seconds)


plot