HOME   LIST
‹–   –›

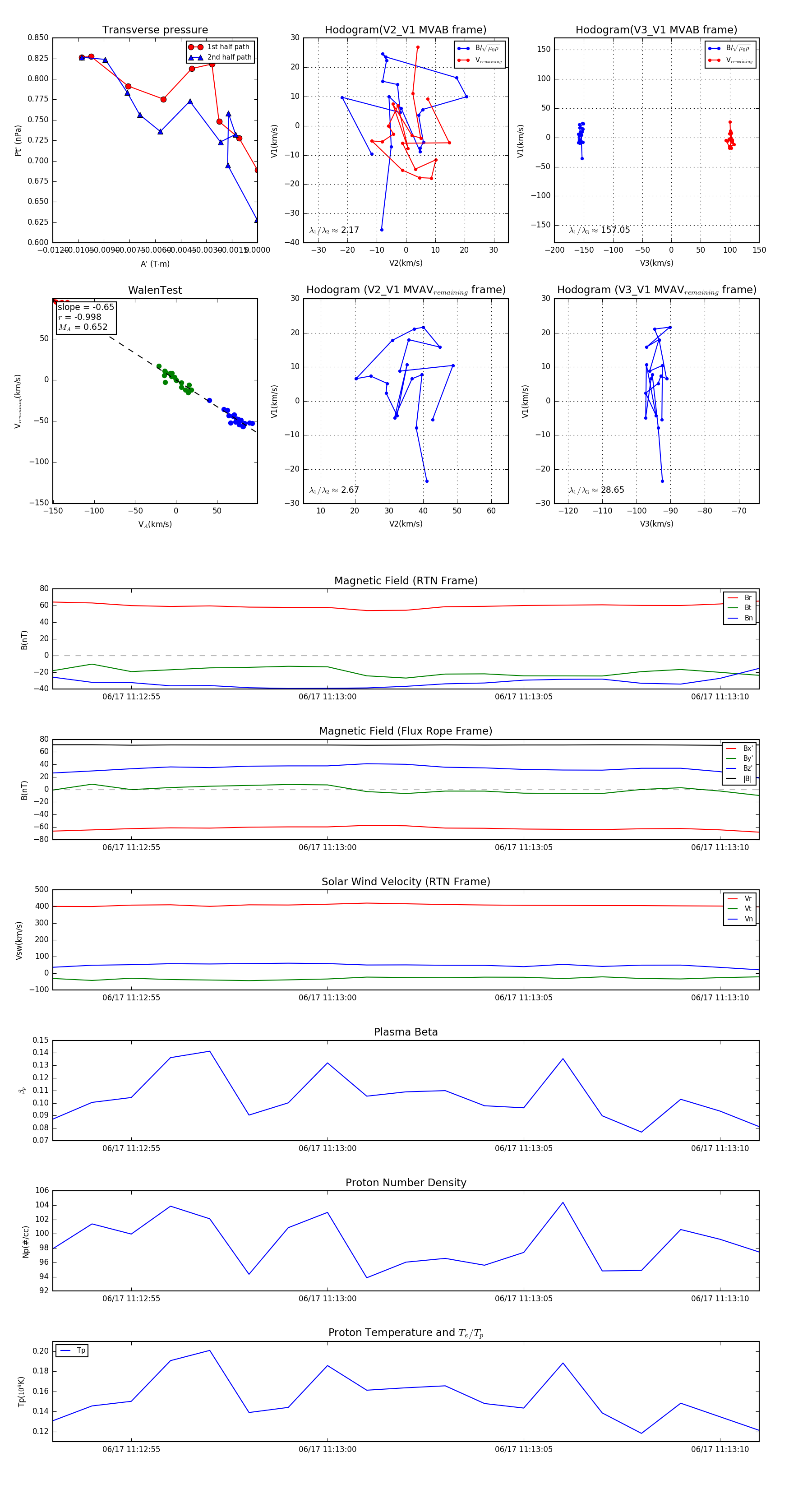
Flux Rope in 2023

Flux Rope Event 2023-06-17 11:12:53 ~ 2023-06-17 11:13:11 (19 seconds)


plot