HOME   LIST
‹–   –›

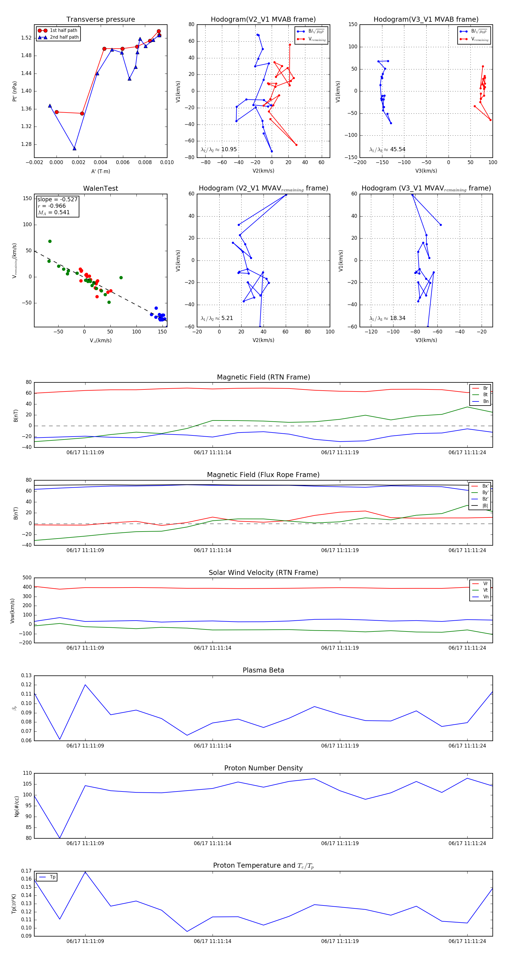
Flux Rope in 2023

Flux Rope Event 2023-06-17 11:11:07 ~ 2023-06-17 11:11:25 (19 seconds)


plot