HOME   LIST
‹–   –›

Flux Rope in 2023

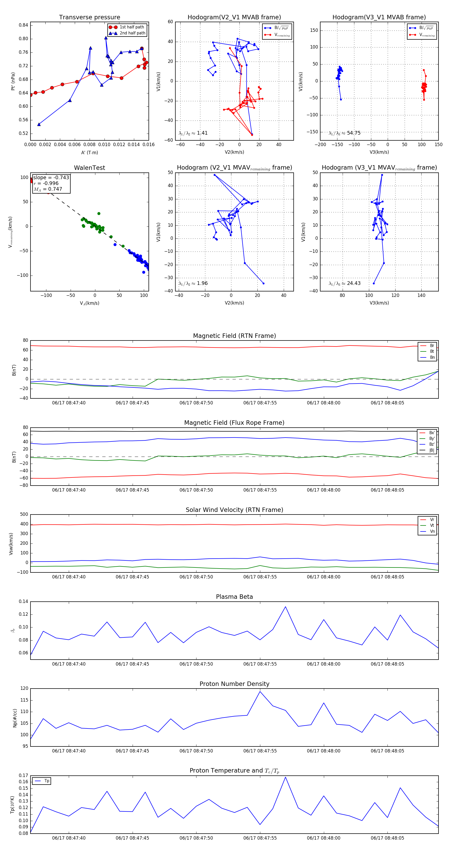
Flux Rope Event 2023-06-17 08:47:37 ~ 2023-06-17 08:48:09 (33 seconds)


plot