HOME   LIST
‹–   –›

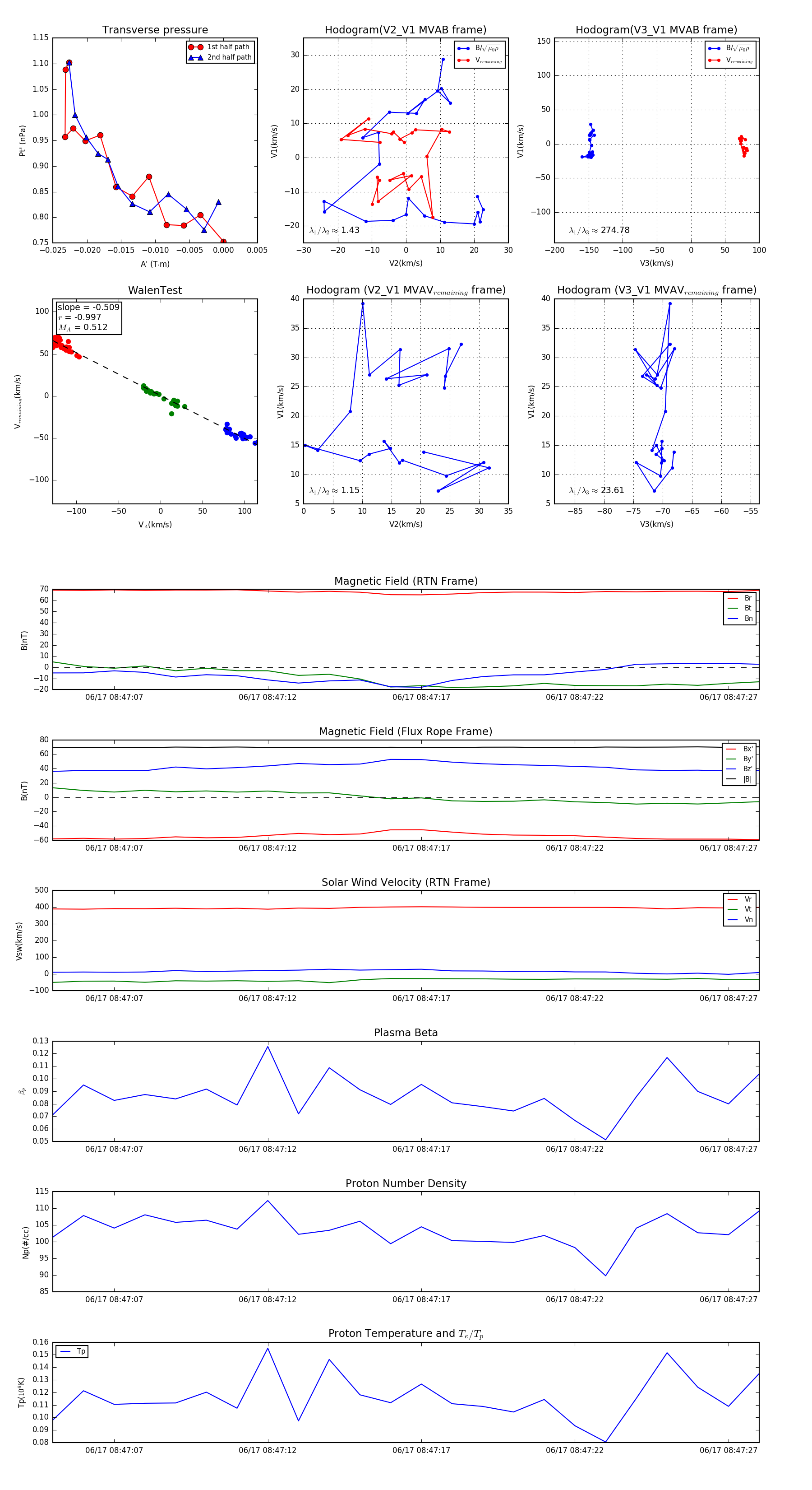
Flux Rope in 2023

Flux Rope Event 2023-06-17 08:47:05 ~ 2023-06-17 08:47:28 (24 seconds)


plot