HOME   LIST
‹–   –›

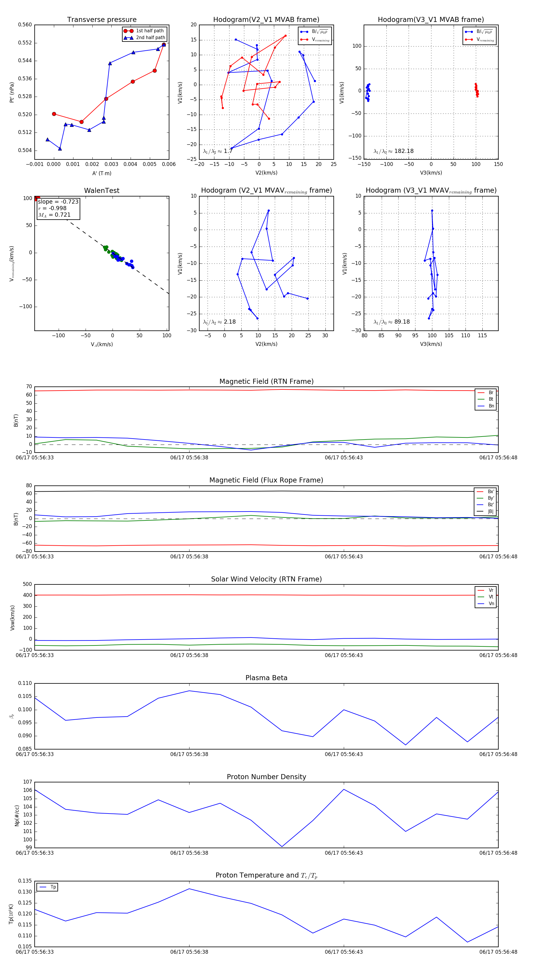
Flux Rope in 2023

Flux Rope Event 2023-06-17 05:56:33 ~ 2023-06-17 05:56:48 (16 seconds)


plot