HOME   LIST
‹–   –›

Flux Rope in 2023

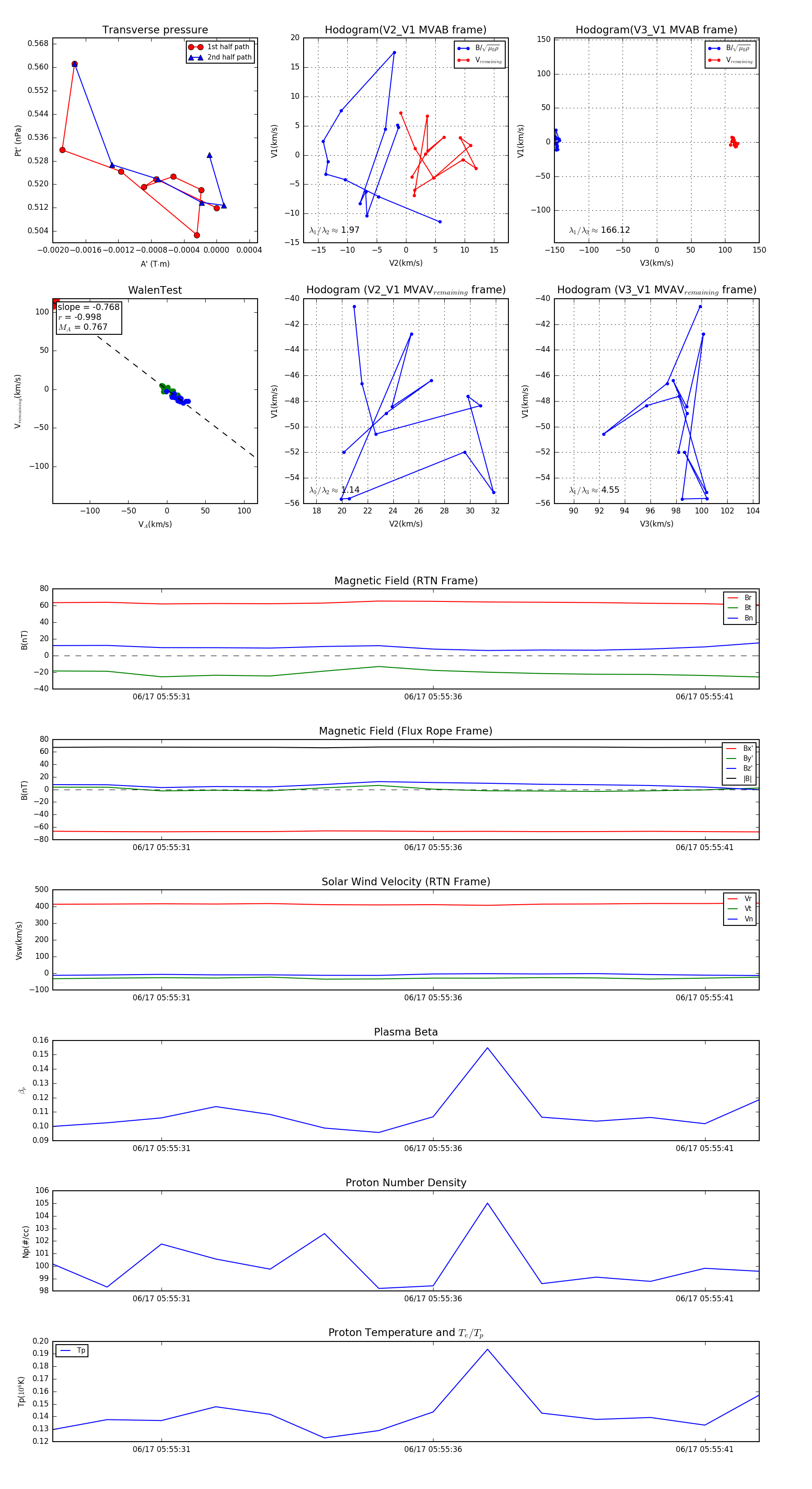
Flux Rope Event 2023-06-17 05:55:29 ~ 2023-06-17 05:55:42 (14 seconds)


plot