HOME   LIST
‹–   –›

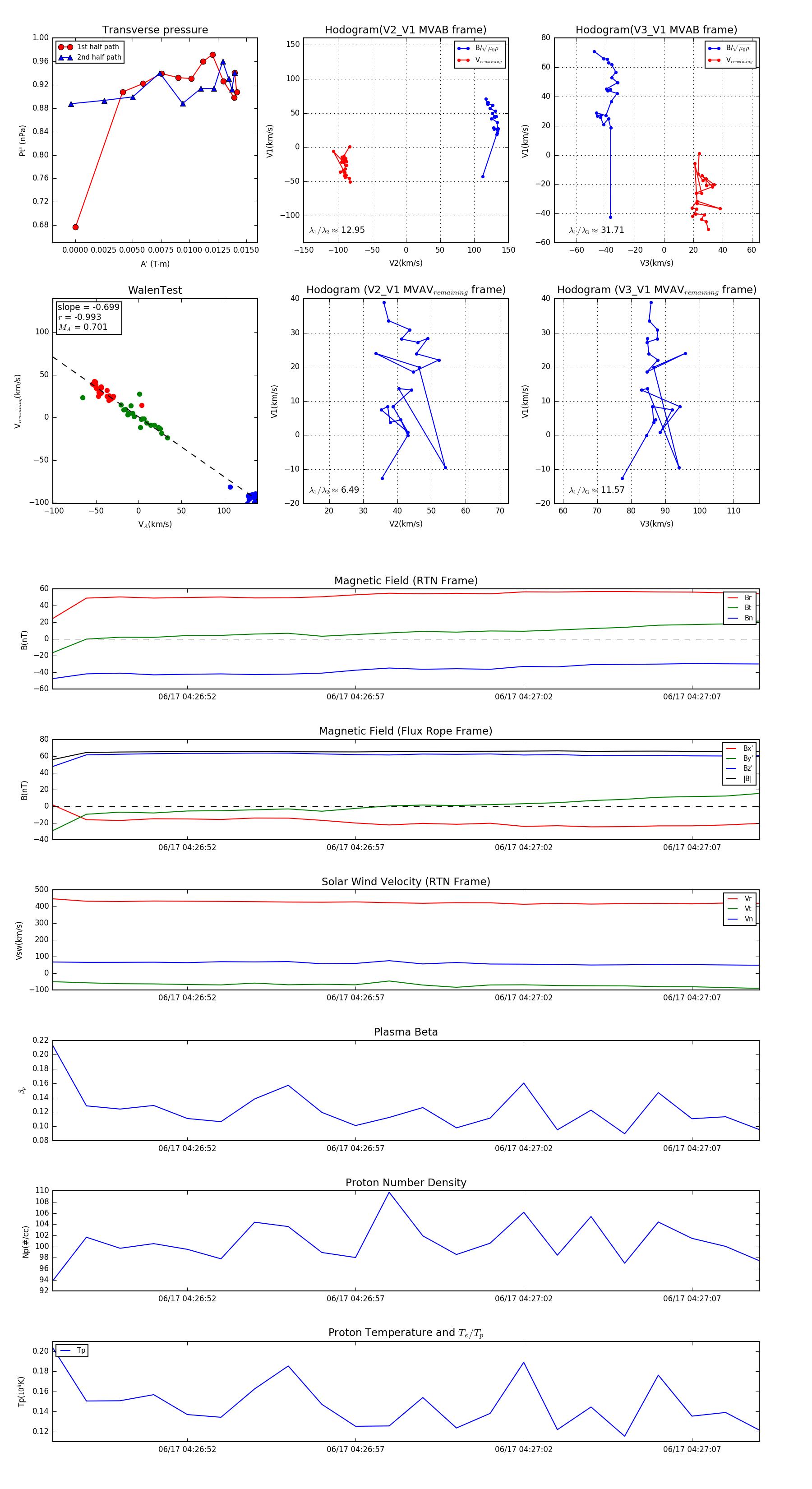
Flux Rope in 2023

Flux Rope Event 2023-06-17 04:26:48 ~ 2023-06-17 04:27:09 (22 seconds)


plot