HOME   LIST
‹–   –›

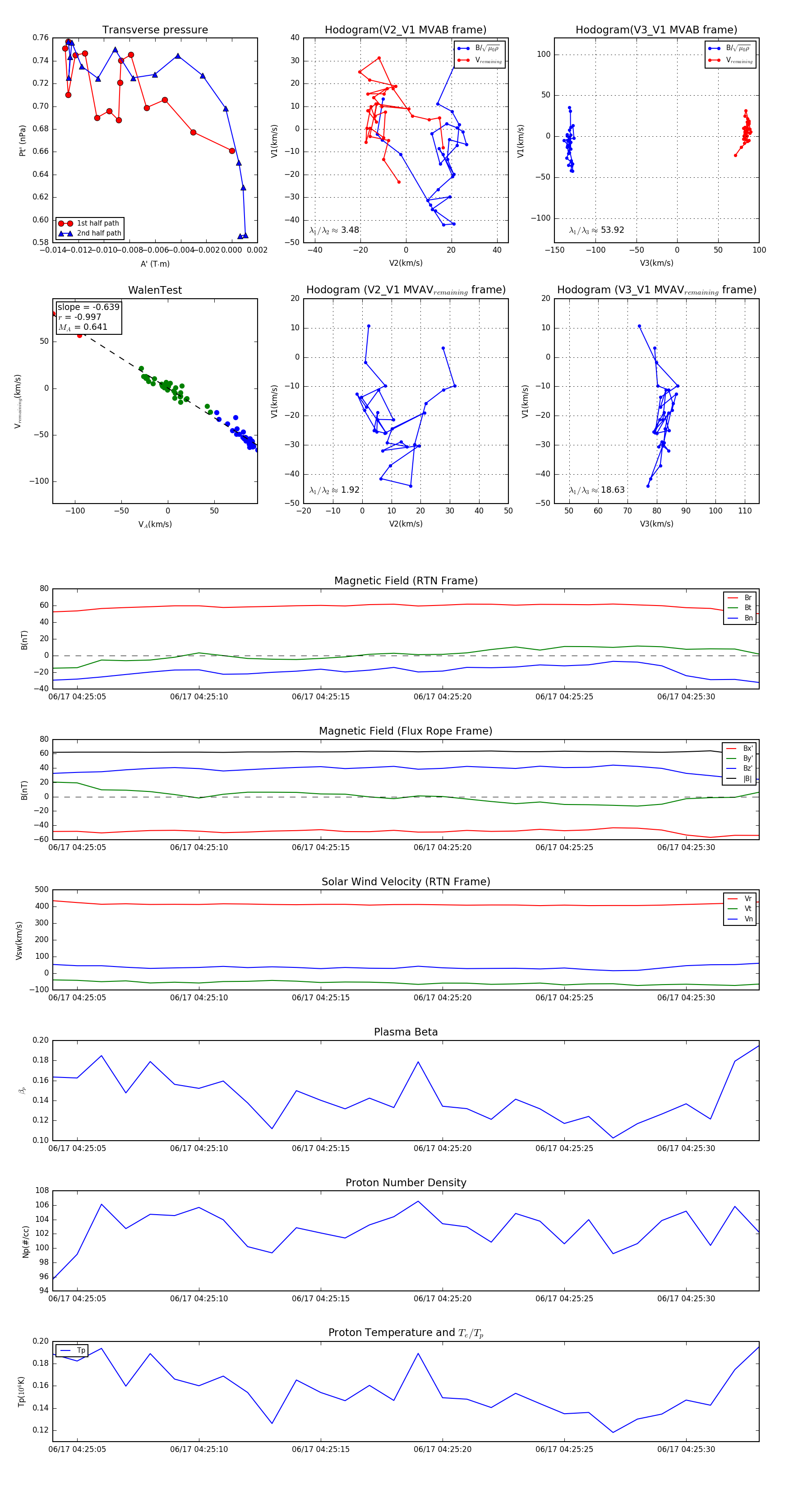
Flux Rope in 2023

Flux Rope Event 2023-06-17 04:25:04 ~ 2023-06-17 04:25:33 (30 seconds)


plot