HOME   LIST
‹–   –›

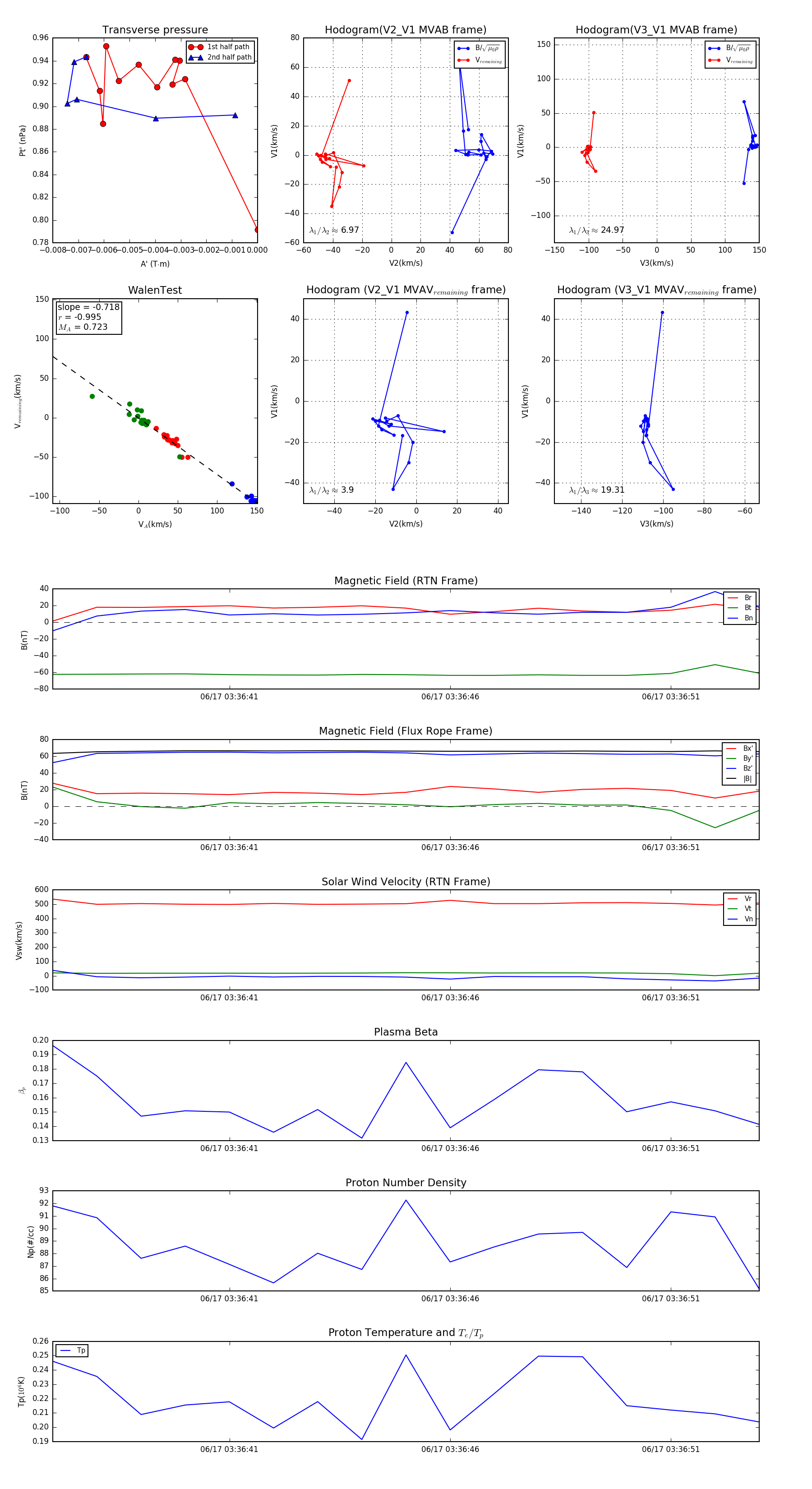
Flux Rope in 2023

Flux Rope Event 2023-06-17 03:36:37 ~ 2023-06-17 03:36:53 (17 seconds)


plot