HOME   LIST
‹–   –›

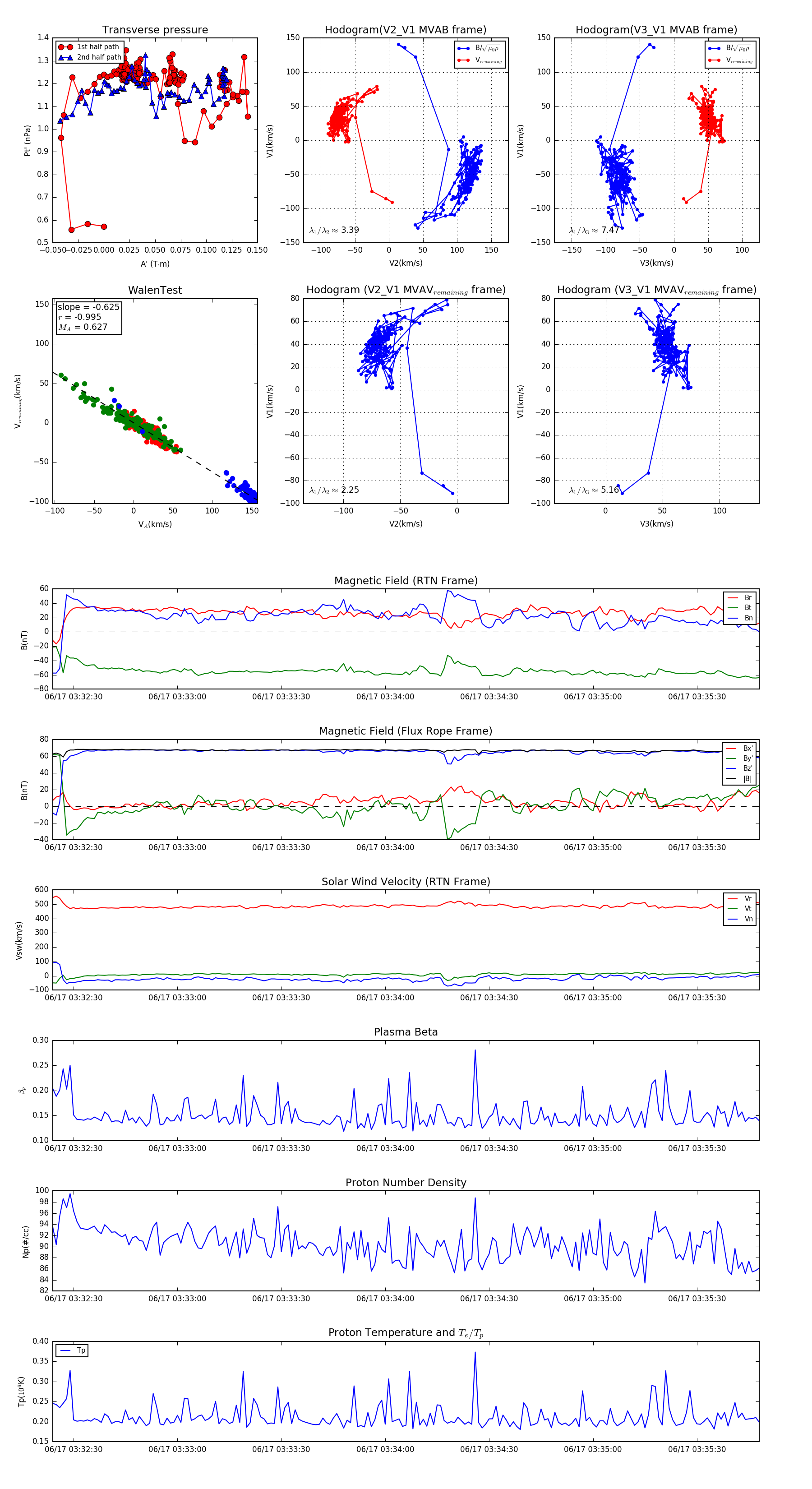
Flux Rope in 2023

Flux Rope Event 2023-06-17 03:32:24 ~ 2023-06-17 03:35:48 (205 seconds)


plot