HOME   LIST
‹–   –›

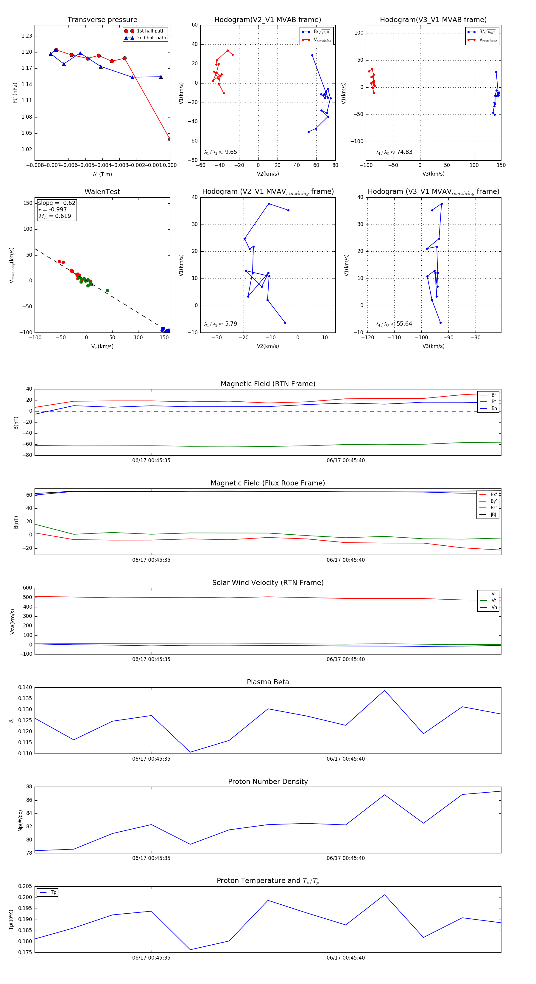
Flux Rope in 2023

Flux Rope Event 2023-06-17 00:45:32 ~ 2023-06-17 00:45:44 (13 seconds)


plot