HOME   LIST
‹–   –›

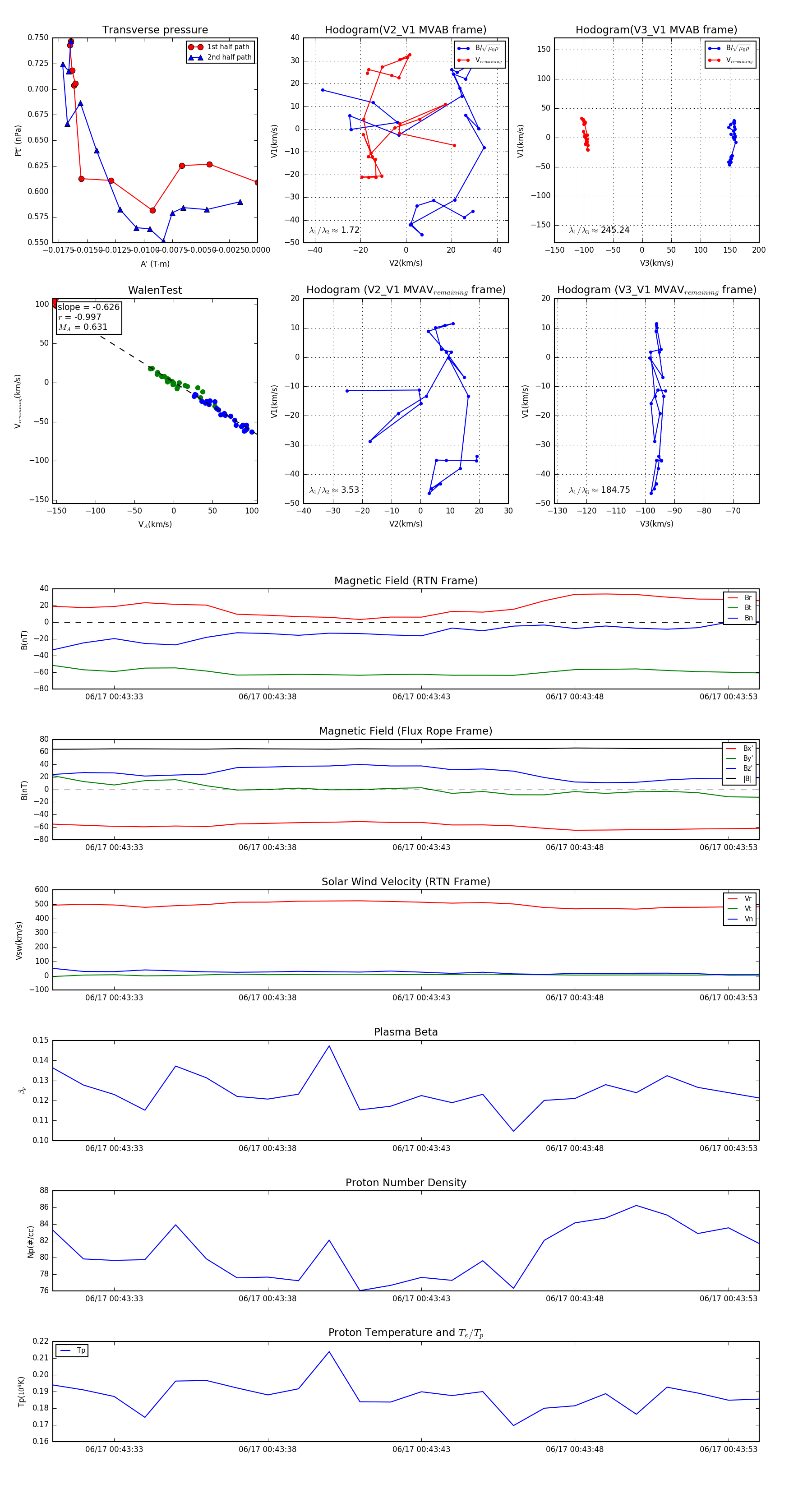
Flux Rope in 2023

Flux Rope Event 2023-06-17 00:43:31 ~ 2023-06-17 00:43:54 (24 seconds)


plot