HOME   LIST
‹–   –›

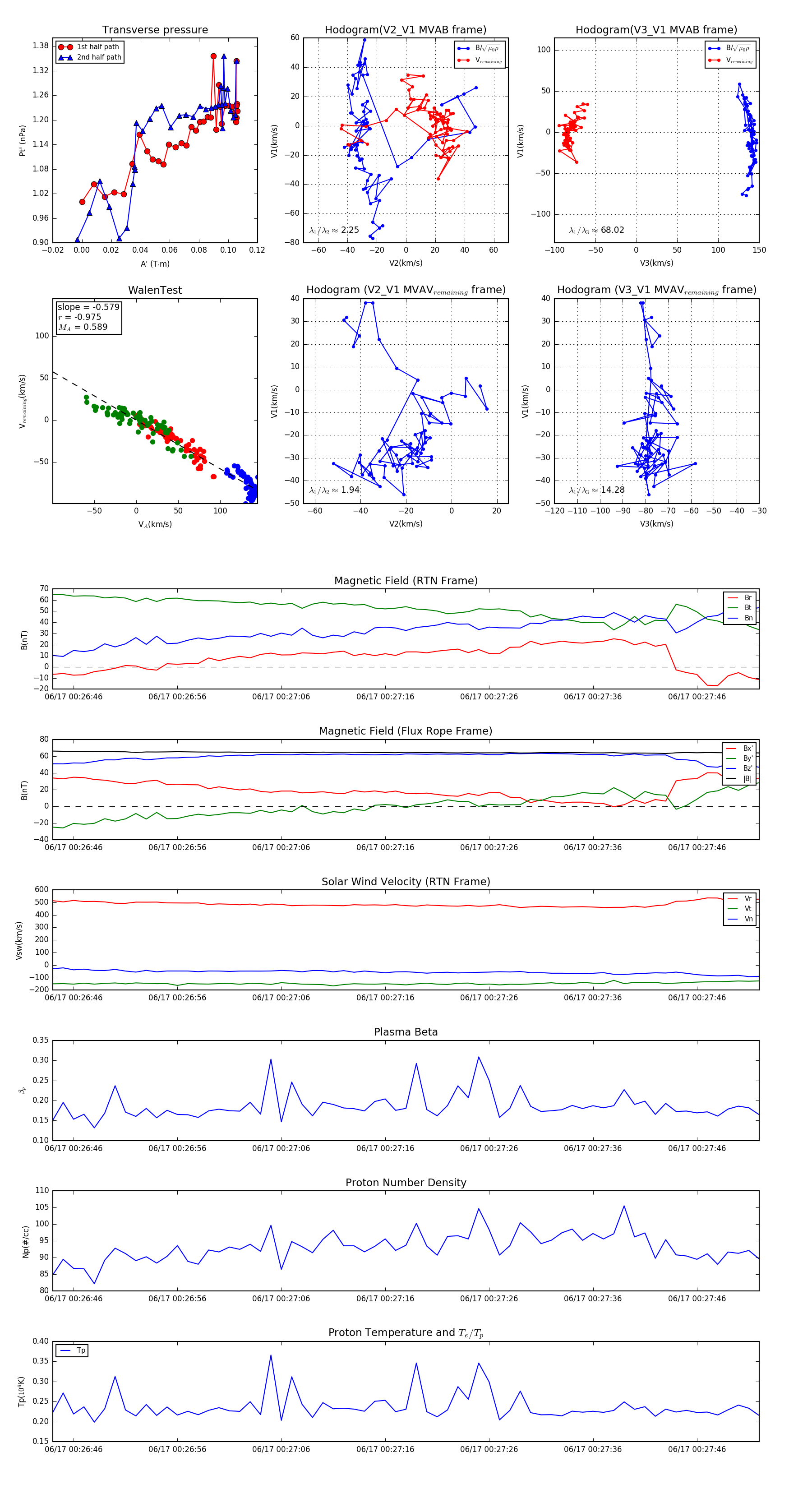
Flux Rope in 2023

Flux Rope Event 2023-06-17 00:26:44 ~ 2023-06-17 00:27:52 (69 seconds)


plot