HOME   LIST
‹–   –›

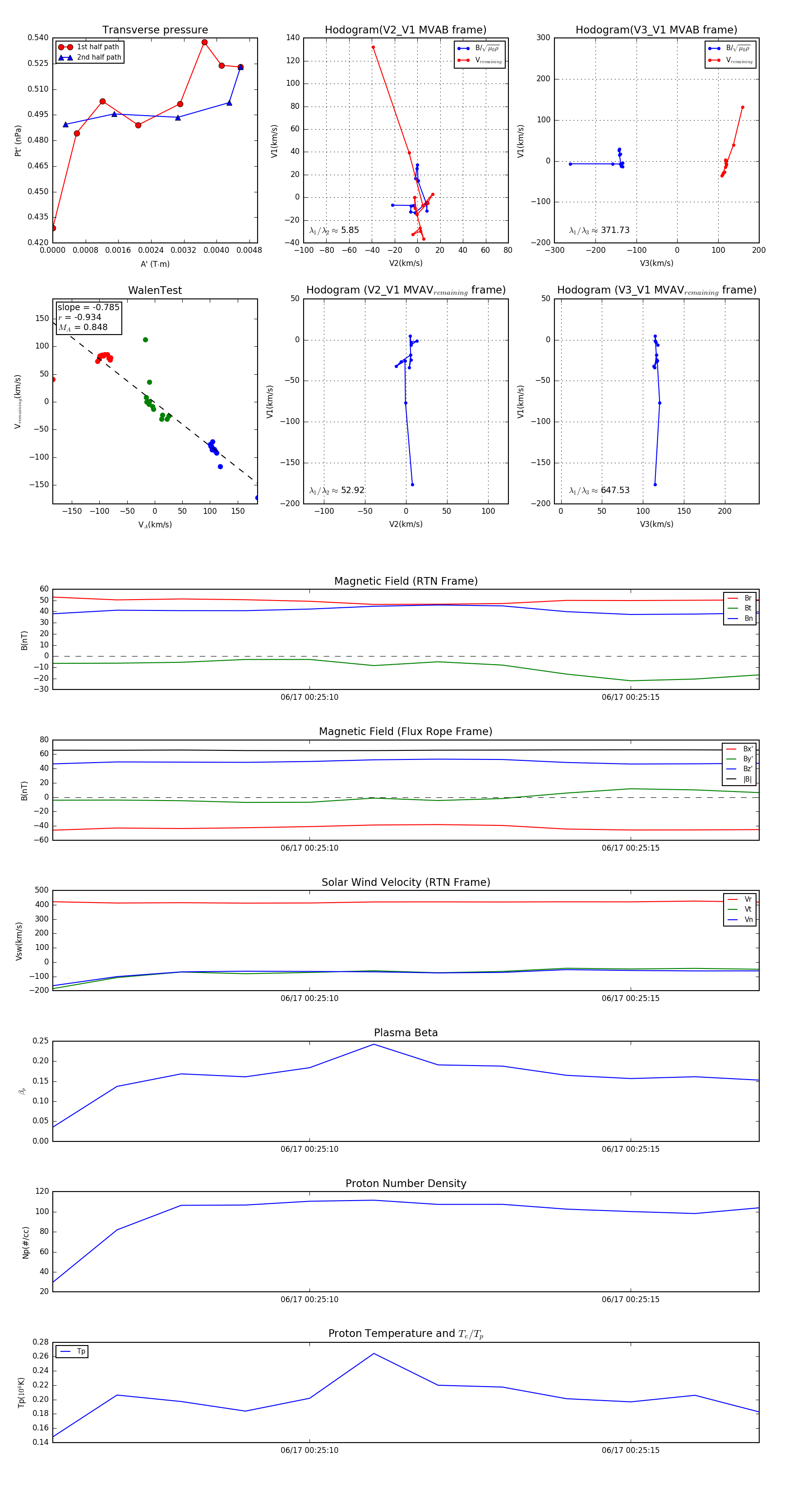
Flux Rope in 2023

Flux Rope Event 2023-06-17 00:25:06 ~ 2023-06-17 00:25:17 (12 seconds)


plot