HOME   LIST
‹–   –›

Flux Rope in 2023

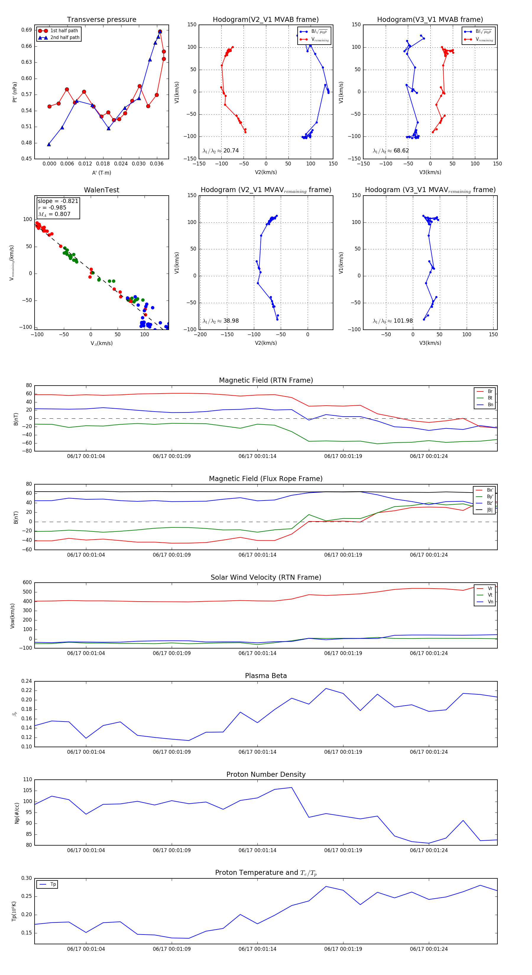
Flux Rope Event 2023-06-17 00:01:01 ~ 2023-06-17 00:01:28 (28 seconds)


plot