HOME   LIST
‹–   –›

Flux Rope in 2023

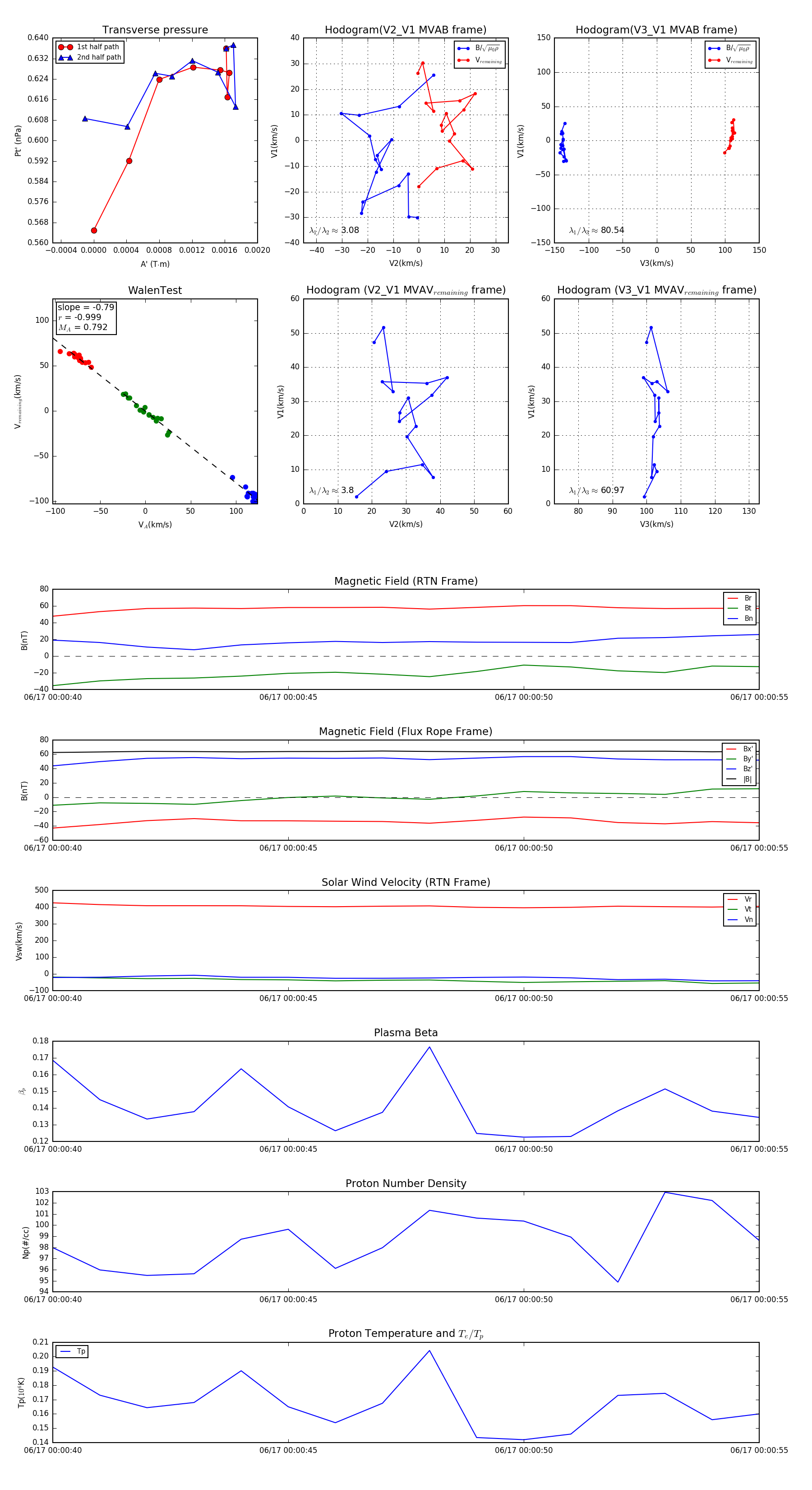
Flux Rope Event 2023-06-17 00:00:40 ~ 2023-06-17 00:00:55 (16 seconds)


plot