HOME   LIST
‹–   –›

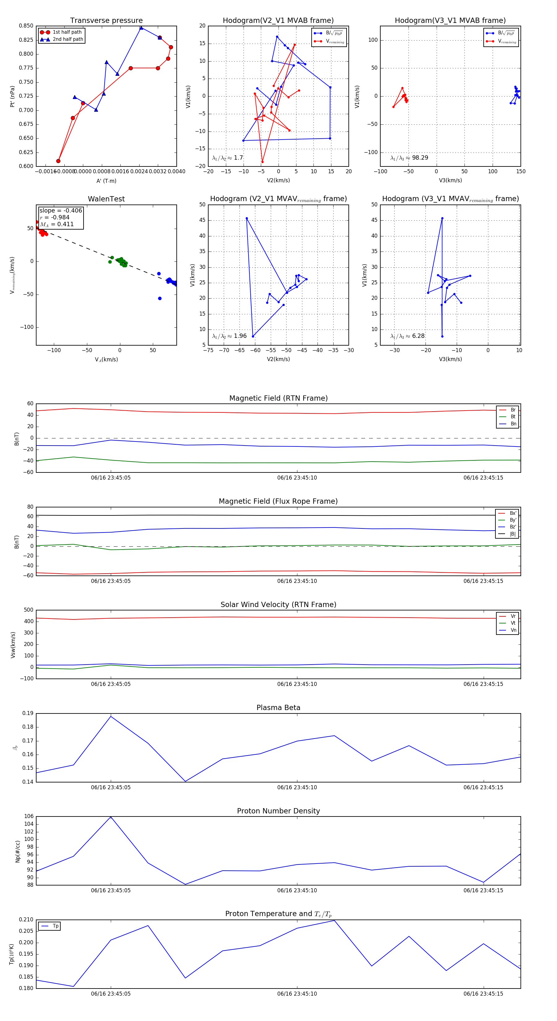
Flux Rope in 2023

Flux Rope Event 2023-06-16 23:45:03 ~ 2023-06-16 23:45:16 (14 seconds)


plot