HOME   LIST
‹–   –›

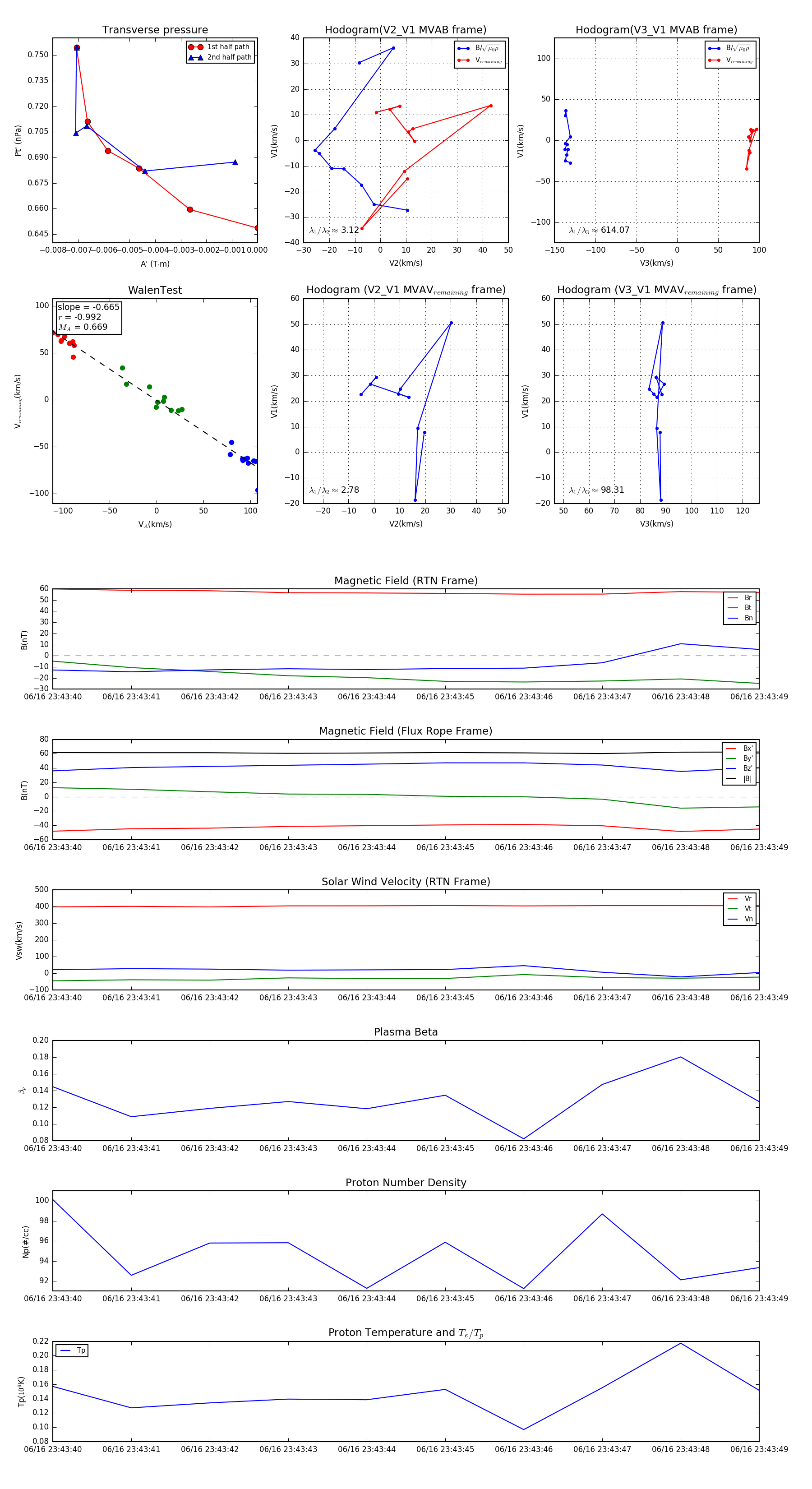
Flux Rope in 2023

Flux Rope Event 2023-06-16 23:43:40 ~ 2023-06-16 23:43:49 (10 seconds)


plot