HOME   LIST
‹–   –›

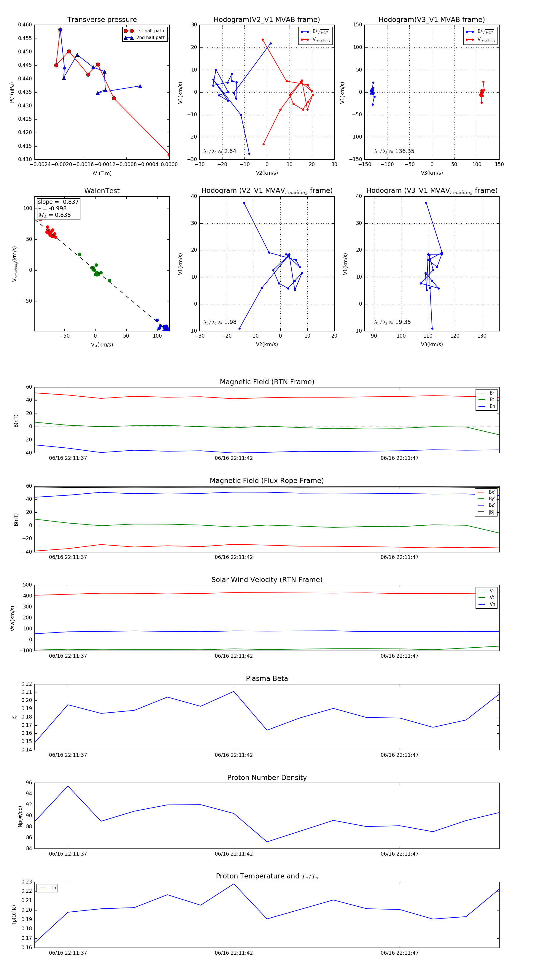
Flux Rope in 2023

Flux Rope Event 2023-06-16 22:11:36 ~ 2023-06-16 22:11:50 (15 seconds)


plot