HOME   LIST
‹–   –›

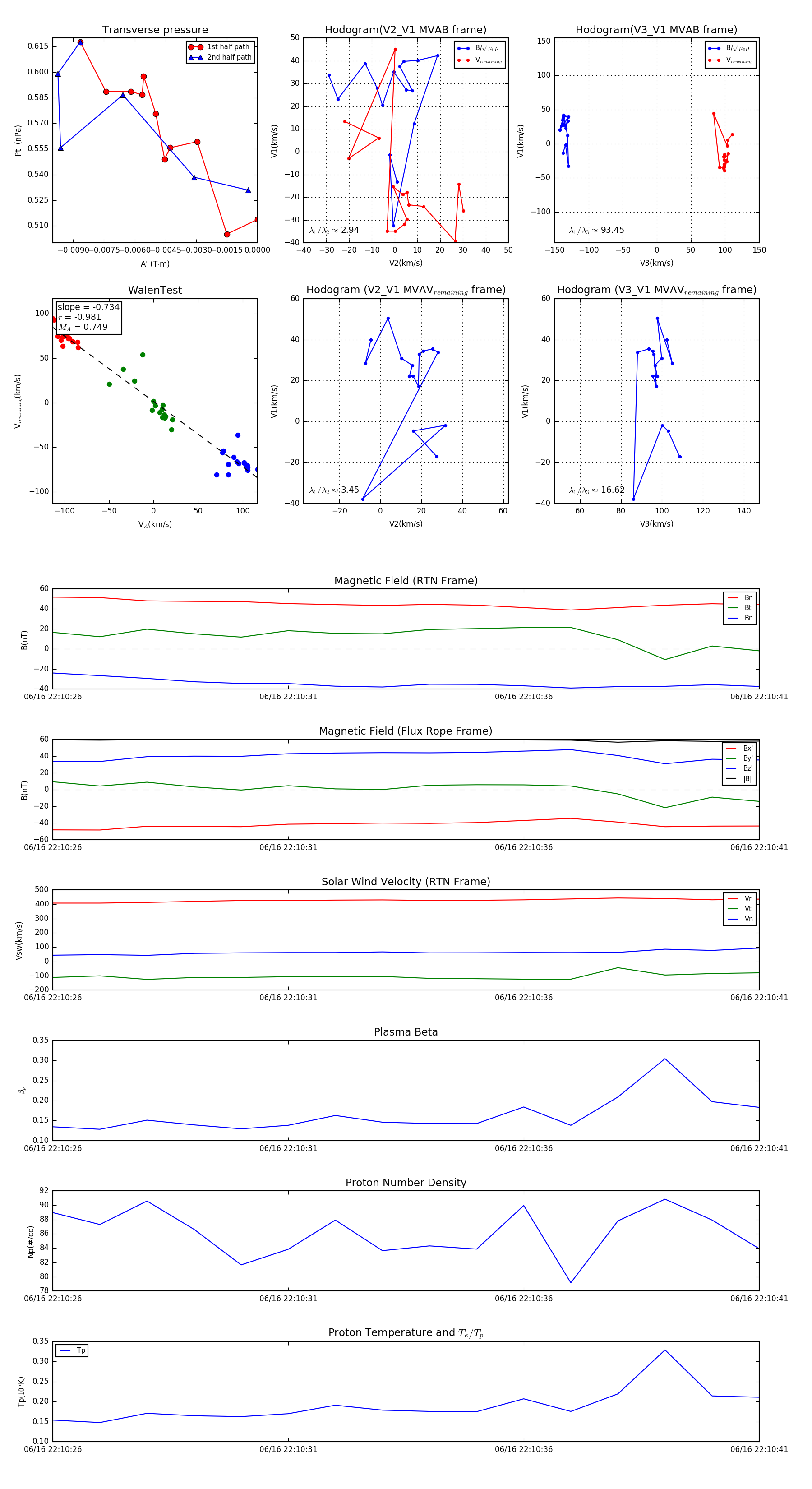
Flux Rope in 2023

Flux Rope Event 2023-06-16 22:10:26 ~ 2023-06-16 22:10:41 (16 seconds)


plot