HOME   LIST
‹–   –›

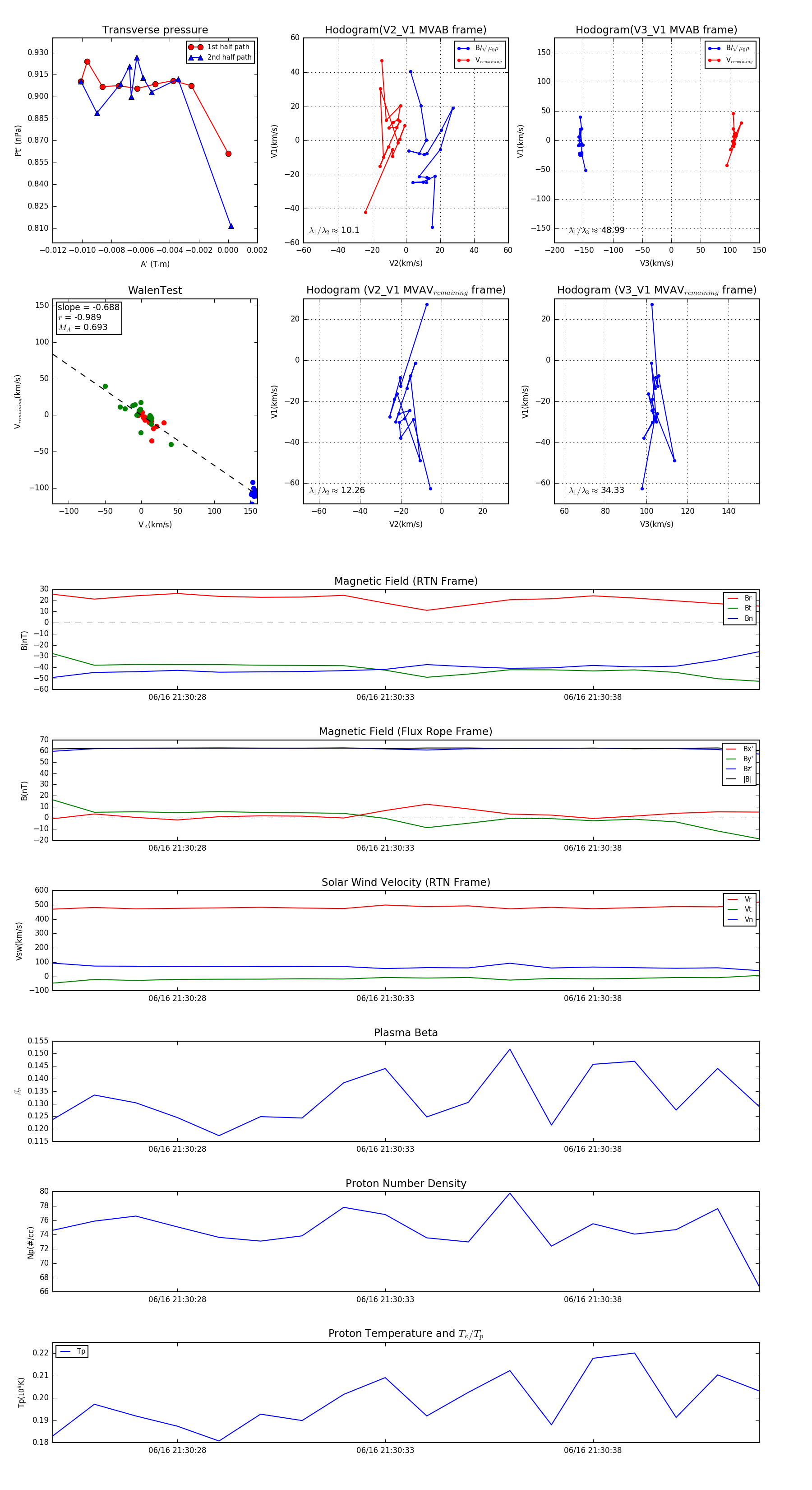
Flux Rope in 2023

Flux Rope Event 2023-06-16 21:30:25 ~ 2023-06-16 21:30:42 (18 seconds)


plot