HOME   LIST
‹–   –›

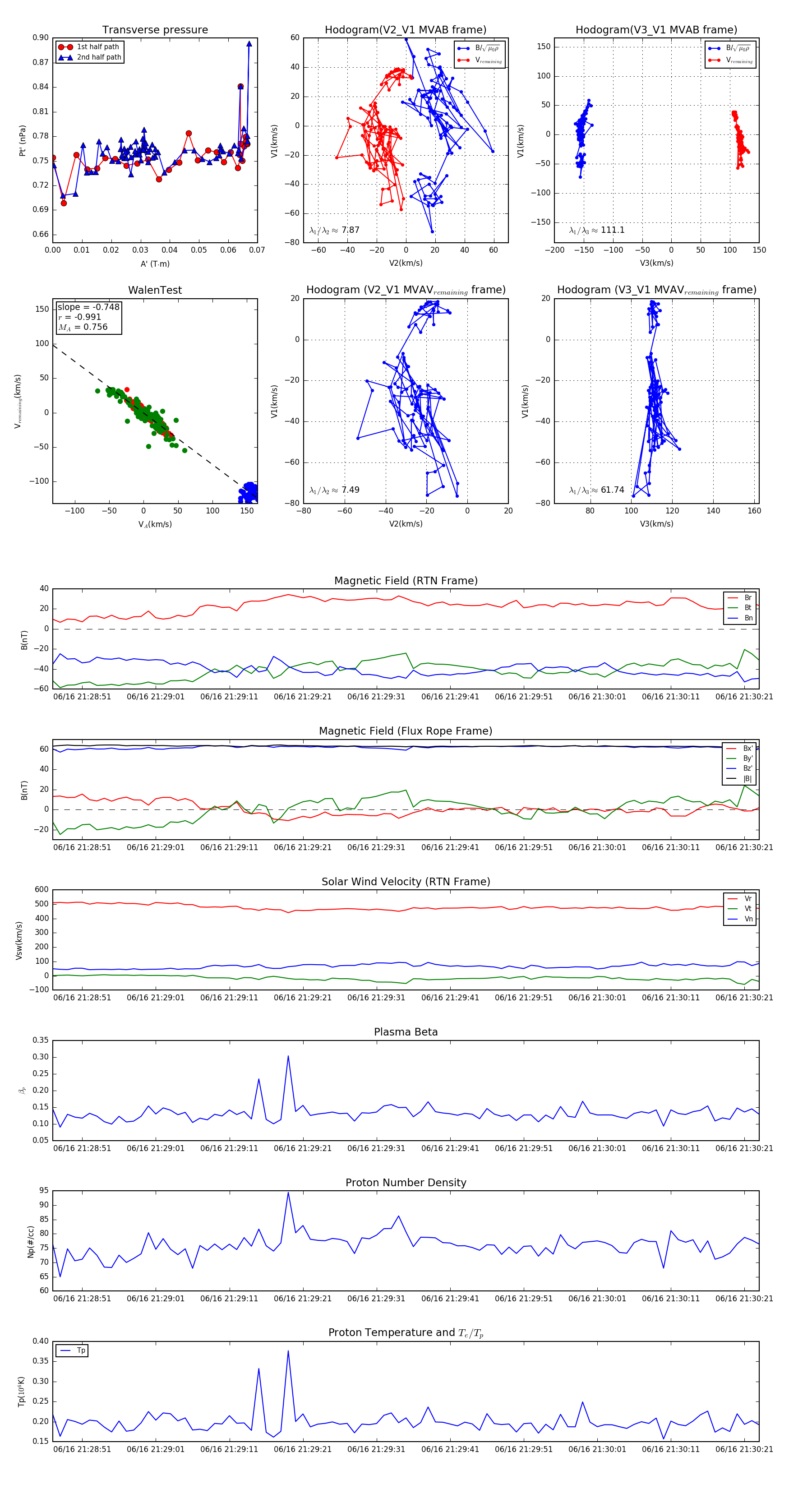
Flux Rope in 2023

Flux Rope Event 2023-06-16 21:28:47 ~ 2023-06-16 21:30:23 (97 seconds)


plot