HOME   LIST
‹–   –›

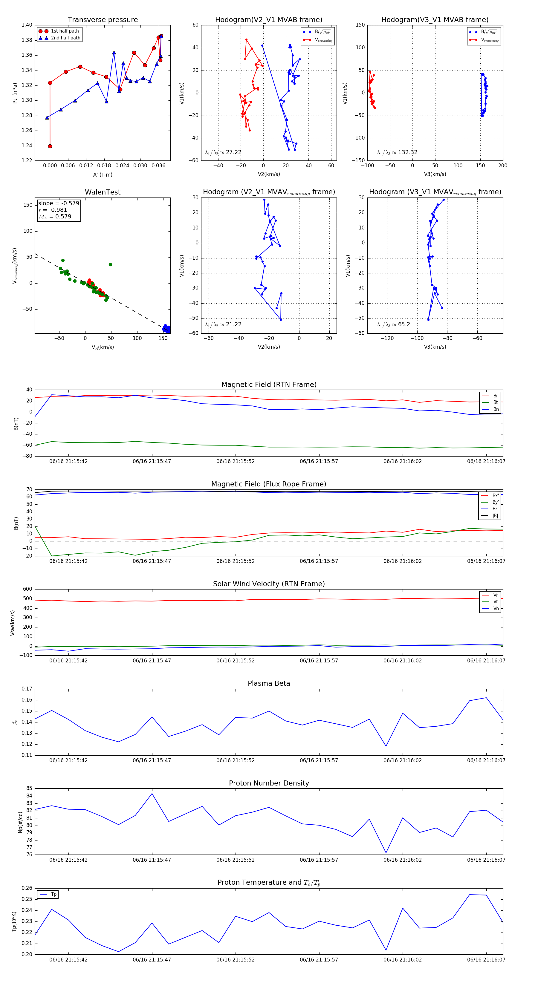
Flux Rope in 2023

Flux Rope Event 2023-06-16 21:15:40 ~ 2023-06-16 21:16:08 (29 seconds)


plot