HOME   LIST
‹–   –›

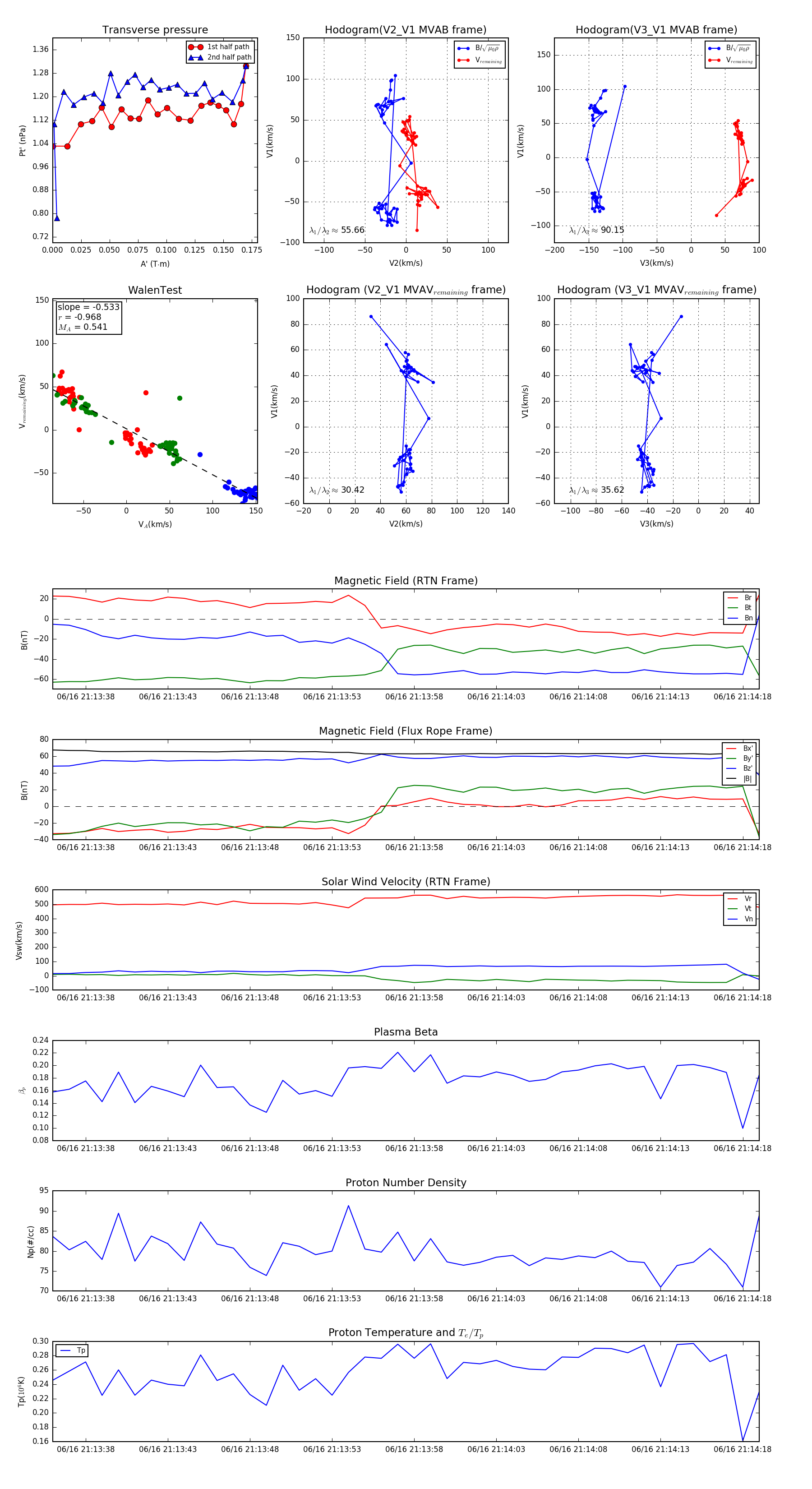
Flux Rope in 2023

Flux Rope Event 2023-06-16 21:13:36 ~ 2023-06-16 21:14:19 (44 seconds)


plot